Auf Abiunity werben
Datenschutzerklärung
Nutzungsbedingungen
Impressum
Kontakt

Deutschlands
größte Plattform
für Abiturienten
Seit 2008

  • Über 32,800 Schülerarbeiten stehen kostenfrei zur Verfügung

Du hast Frage?

Beteilige dich bei Abiunity! Stell deine Frage oder lade eine Datei.
jonny
Super Moderator | Niedersachsen
vor 01.03.2009 um 12:23 Uhr
so hier schon mal die ersten beiden teile.
beim rest mus ich noch gucken, wie ich das auf den pc kriege. mach ich aber noch heute, versprochen.
7
#12563
jonny
Super Moderator | Niedersachsen
vor 01.03.2009 um 13:39 Uhr
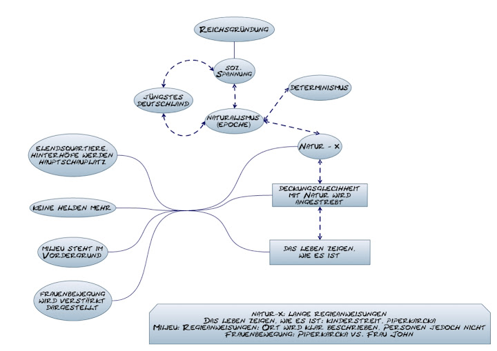
so, hier dann mal eine mindmap zum naturalismus...



hoffe das es dir weiterhilft
mfg
jonny
6
#12564
sabuchan
Schüler | Niedersachsen
vor 23.03.2009 um 14:52 Uhr
Haben was nettes in Deutsch bekommen.
Vllt. hilft es dem einen oder anderen smile
19
#13224
sabuchan
Schüler | Niedersachsen
vor 23.03.2009 um 14:53 Uhr
und noch die letzten beiden seiten
9
#13225
Lolle89
Schüler | Niedersachsen
vor 23.03.2009 um 15:07 Uhr
an Jonny 0192:

Ich hab mal ne Frage, zu deinem Betrag über die Ratten! Was genau meinst du mit:

Thema aus der Wirklichkeit (Zeitungsartikel, eigene Erfahrung)

Wessen eigene Erfahrung und welcher Zeitungsartikel?

mfg
Lolle89
0
#13230
  • Einstellungen ändern
  • Benutzerbild ändern
  • Deine Auszeichnungen
  • Passwort ändern
  • E-Mail-Adresse ändern
  • Angemeldete Geräte
  • Account löschen
  • Abmelden
Benutzername oder E-Mail Adresse:

Passwort:
Angemeldet bleiben
Mit Facebook anmelden
Mit Google anmelden
Mit Apple anmelden
PROBLEME BEIM LOGIN?
Passwort vergessen?
Benutzername vergessen?
Aktivierungslink nicht erhalten?
WEITERES
Nutzungsbedingungen
Datenschutzerklärung
Impressum
Kontakt
Datenschutz: Wenn du dich über [platform] bei Abiunity anmelden möchtest, werden Informationen an [platform] übertragen und unter Umständen dort gespeichert. Darüber hinaus erklärst du dich durch Bestätigen dieser Meldung mit der Erhebung, Verarbeitung und Nutzung deiner personenbezogenen Daten (Name, Benutzername, E-Mail-Adresse und Profilbild) deines [platform]-Accounts einverstanden. Du bestätigst zudem, dass du unsere Nutzungsbedingungen und Datenschutzerklärung gelesen und akzeptiert hast.

Passwort vergessen? Gebe bitte hier deinen Benutzernamen ein, damit wir dir weitere Informationen zuschicken können.

Benutzername oder E-Mail:

Sicherheitsabfrage:

Zurück
Usernamen vergessen? Gebe bitte deine E-Mail-Adresse ein, damit wir dir deinen Benutzernamen per E-Mail zuschicken können.

E-Mail-Adresse:

Sicherheitsabfrage:

Zurück
Registrierungslink nicht erhalten? Wenn die E-Mail mit Deinem Bestätigungslink nicht angekommen ist schau bitte zuerst im Spam-Ordner Deines E-Mail-Accounts nach, vielleicht ist sie dort gelandet. Ansonsten schicken wir Dir gern einen neuen Bestätigungslink. Gib dazu bitte einfach noch mal Deine E-Mail-Adresse ein.

E-Mail-Adresse:

Sicherheitsabfrage:

Zurück
Erledigt!
Registrieren Benutzername:
Bundesland:
Abiturjahrgang:
Benutzergruppe:
E-Mail-Adresse:
Passwort:
Deine Prüfungsfächer Optionale Angabe
Wenn ein Fach fehlen sollte, gebe uns bitte über unser Kontaktformular Bescheid.
Sicherheitsabfrage:

Rechtliches:


Zurück
Einstellungen ändern Bundesland:
Abiturjahrgang:
Benutzergruppe:
Deine Prüfungsfächer Optionale Angabe
Wenn ein Fach fehlen sollte, gebe uns bitte über unser Kontaktformular Bescheid.
E-Mail-Benachrichtigungen:
Design:
Passwort ändern
Altes Passwort:
Neues Passwort:
Neues Passwort erneut eingeben:

Avatar ändern
Deine Auszeichnungen
E-Mail-Adresse ändern E-Mail-Adresse:


Angemeldete Geräte
    Account löschen Bitte beachte, dass deine Dateianhänge, Beiträge und Themen bestehen bleiben, sofern du sie nicht vorher manuell gelöscht hast. Wenn du jedoch deinen Account löschst, werden alle personenbezogenen Daten über dich aus unserem System entfernt, sodass keine Rückschlüsse mehr auf deine Person möglich sind.

    Hat dir Abiunity geholfen?
    Schreibe LÖSCHEN in das Textfeld:


    Kontakt Name:

    E-Mail-Adresse:

    Deine Nachricht:

    Sicherheitsabfrage:

    Rechtliches:


    Zurück
    Nutzungsbedingungen
    Allgemeine Geschäftsbedingungen/Nutzungsbedingungen für die Nutzung von www.abiunity.de sowie aller Subdomains der Domain abiunity.de
    Stand: 20. Juli 2017

    § 1 Gültigkeit und Änderungen der Nutzungsbedingungen

    (1) Mit der Anmeldung bei www.abiunity.de erklärt sich der Nutzer mit den hier aufgeführten Nutzungsbedingungen einverstanden. Die Einverständniserklärung erfolgt durch die im Rahmen des Anmeldeprozesses erforderliche Kenntnisnahme und Zustimmung zu den Allgemeinen Nutzungsbedingungen.
    (2) Der Betreiber der Internetseite (im Folgenden Abiunity genannt) behält sich vor, die Nutzungsbedingungen jederzeit zu ändern. Die geänderten Bedingungen werden dem Nutzer beim nächsten Login nach der Änderung angezeigt, die weitere Benutzung von www.abiunity.de ist nur mit dem Akzeptieren der neuen Nutzungsbedingungen möglich.
    (3) Diese Nutzungsbedingungen gelten für jegliche Unterseiten auf www.abiunity.de und auf allen Subdomains der Domain www.abiunity.de.

    §2 Zustandekommen des Nutzungsvertrages und Laufzeit

    (1) Mit Abschließen der Registrierung kommt ein Nutzungsvertrag zwischen Abiunity und dem Nutzer zustande, für den diese Nutzungsbedingungen gelten.
    (2) Abiunity ist berechtigt, den Account des Nutzers oder bestimmte Funktionen für den Nutzer ohne Nennung von Gründen zu löschen oder zu sperren, sowie eine Anmeldung abzulehnen.
    (3) Der Nutzer hat keinen Anspruch auf eine komplette oder teilweise Nutzung von www.abiunity.de.
    (4) Wird der Account durch Abiunity gelöscht oder gesperrt so bleiben die bis dahin erwirtschafteten finanziellen Ansprüche des Nutzers (vgl. §4 Abs.4-6) für 16 Wochen nach Löschung bzw. Sperrung bestehen. Eine Auszahlung kann über die E-Mail Adresse, mit der sich der Nutzer registriert hatte, beantragt werden. Nach Ablauf der 16 Wochen verfallen sämtliche Ansprüche des Nutzers. Sofern der Grund für die Löschung des Accounts kein Vertragsbruch durch den Nutzer ist, trägt Abiunity sämtliche im Rahmen des Auszahlungsvorgangs entstandenen Kosten. Andernfalls muss der Nutzer die entstandenen Kosten für die Auszahlung tragen. Über diese Kosten hat Abiunity den Nutzer vor der Auszahlung zu unterrichten. (5) Der Nutzungsvertrag endet mit Beenden der Mitgliedschaft bzw. mit dem Löschen des Accounts durch den User bzw. durch Abiunity.

    § 3 Löschung und Beenden der Mitgliedschaft

    (1) Der Nutzer kann die Mitgliedschaft jederzeit beenden indem er seinen Account über sein Profil löscht. Alternativ kann ein Löschungsantrag über das Kontaktformular oder per E-Mail erfolgen.
    (2) Abiunity entfernt beim Beenden der Mitgliedschaft oder beim Löschen des Accounts das Profil des Nutzers. Alle personenbezogenen Daten (beispielsweise Name, Anschrift, Schule, Prüfungsfächer, E-Mail Adresse) werden dabei gelöscht. Lediglich die Beiträge und Themen die der Nutzer erstellt hat bleiben erhalten. So wird gewährleistet, dass der Sinnzusammenhang in den Themen bestehen bleibt. Die Beiträge und Themen, die der Nutzer erstellt hat, werden aber nach Löschung oder Beenden der Mitgliedschaft anonymisiert, sodass keine Rückschlüsse auf den Autor mehr möglich sind. Sofern der Benutzer seine Dateien, die er hoch geladen hat, nicht selbst gelöscht hat, bleiben diese ebenfalls unwiderruflich nach der Löschung bestehen.
    (3) Finanzielle Ansprüche (vgl. §4 Abs.4-5), die der Nutzer bis dahin erwirtschaftet hat, verfallen bei einer durch ihn initiierten Löschung sofort.

    § 4 Beschreibung des Services bzw. Leistungsumfang

    (1) Der Betreiber betreibt eine Kommunikations-Plattform für Schüler und Schülerinnen im Internet, über welche die Nutzer sich zu schulischen und außerschulischen Themen (insbesondere zu den Themen des Zentralabiturs) austauschen können. Abiunity bietet den Schülern und Schülerinnen eine Plattform, um sich schulübergreifend und gemeinsam mit anderen Schülern und Schülerinnen sowie anderen Fachkräften, die mit dem Abitur zu tun haben, zu den Themen des Zentralabiturs auszutauschen. Die Nutzer dieser Seite können mit anderen Nutzern Kontakt aufnehmen, kommunizieren und auf die von anderen Nutzern bereit gestellten Inhalte zugreifen.
    (2) www.abiunity.de ist keine Tauschplattform für urheberrechtlich geschützte Materialien (wie zum Beispiel Abituraufgaben, Lösungsvorschläge o.Ä.).
    (3) www.abiunity.de bietet die Dienste der Plattform ausschließlich für private Zwecke an. Eine gewerbliche Nutzung der Plattform ist nur nach schriftlicher Genehmigung von Abiunity oder über das Abiunity Partnerprogramm erlaubt.
    (4) Weiter bietet Abiunity den Nutzern der Plattform die Möglichkeit untereinander zu handeln; Waren und Dienstleistungen zu verkaufen und anzubieten sowie zu kaufen und zu beziehen (insb. Materialien zu den Themen des Abiturs).
    (5) Nutzer der Seite können ferner Transaktionen, in Form von kleinen Spenden, an andere Nutzer durchführen.
    (6) Dem Nutzer wird zum Handeln bzw. zum Spenden ein virtuelles Konto zur Verfügung gestellt, welches er mit realem Guthaben durch ein Lastschriftverfahren, eine Überweisung oder die Eingabe eines Gutscheincodes, aufladen kann. Maximal kann ein User einen Betrag von 50 Euro durch eine Aufladung auf sein virtuelles Konto übertragen. Das Guthaben auf dem virtuellen Konto ist Eigentum des Nutzers und kann jederzeit, durch die entsprechenden Funktionen auf der Seite, ab 15 Euro ohne zusätzliche Kosten ausgezahlt werden. Eine Auszahlung von Beträgen die kleiner als 15 Euro sind kann durch eine E-Mail an die unten aufgeführte Adresse beantragt werden. Dabei muss die E-Mail von der E-Mail Adresse gesendet werden, mit der sich der Nutzer registriert hat. Die im Rahmen der Auszahlung entstandenen Bearbeitungskosten trägt der Nutzer. Über die Kosten hat Abiunity den Nutzer vor der Auszahlung zu unterrichten.
    (7) Die Berechtigung zu spenden oder handeln, sprich zu verkaufen/anzubieten oder/und zu kaufen und zu beziehen unterscheidet sich von Benutzergruppen (Schülern, Lehrern, Fachkraft etc.). Die genauen Berechtigungen definieren sich durch die Funktionen auf www.abiunity.de und ob diese für die entsprechende Benutzergruppe zugänglich sind.
    (8) Weiter kann der Nutzer auf www.abiunity.de mit Partnern von Abiunity Kontakt aufnehmen um sich über angebotene Waren und Dienstleistungen zu informieren. Ferner kann er Angebote einholen und diese, verbindlich für beide Handelsparteien, annehmen.

    § 5 Preise

    (1) Kosten fallen für den Nutzer nur dann an, wenn Waren und Dienstleistungen über Abiunity, verkauft werden. In diesem Falle erhebt Abiunity eine Vermittlungsgebühr von 10% zulasten der Verkäufers bzw. Anbieters. Davon ausgeschlossen sind Spenden für andere Nutzer.
    (2) Die Anmeldung bei Abiunity.de und alle anderen Funktionen, wo kein Handel stattfindet, sind kostenlos.

    § 6 Datennutzung und Datenschutz

    Detaillierte Informationen über die Art, Umfang und Zweck der von uns erhobenen, genutzten und verarbeiteten personenbezogenen Daten können sie unserer Datenschutzerklärung entnehmen.

    (1) Der Nutzer erklärt sich durch die Anmeldung mit den untenstehenden Regelungen zur Verwendung seiner persönlichen Informationen einverstanden.
    (2) Abiunity speichert persönliche Informationen der Nutzer. Die Informationen entstehen durch Angabe des Nutzers sowie durch die Nutzung von www.abiunity.de. Der Nutzer erklärt sich einverstanden, dass seine persönlichen Daten vom Betreiber in elektronischer Form gespeichert werden.
    (3) Abiunity verwendet und analysiert Informationen für interne Zwecke (z.B.: Verbesserung der Nutzungsmöglichkeiten).
    (4) Für die generelle Nutzung der Angebote und Dienste von Abiunity sind eine gültige E-Mail Adresse und ein Nickname nötig.
    (5) Die Angabe personenbezogener Daten (z.B. Name, Anschrift, Schule, Prüfungsfächer, Kontodaten etc.) erfolgt auf freiwilliger Basis. Um aber zusätzliche Dienste, wie zum Beispiel das virtuelle Konto (um zu handeln), den Terminkalender oder die Schulforenfunktion, zu nutzen, sind vollständige Angaben im Profil erforderlich.
    (6) Die personenbezogenen Daten (z.B. Name, Schule, Prüfungsfächer), die der Nutzer auf www.abiunity.de zur Verfügung stellt können von anderen Nutzern nicht aber von Gästen, sofern nicht anders in den Einstellungen angegeben, eingesehen werden. Der Nutzer erteilt dazu sein Einverständnis.
    (7) Die Beiträge, Themen und einige benutzerspezifische Daten (z.B. Nickname, Anzahl der Beiträge, Registrierungsdatum, letzte Aktivität, etc.) sind für alle Besucher dieser Seite einsehbar. Der Nutzer erteilt dazu sein Einverständnis.
    (8) Der Nutzer kann nach der Registrierung die Sichtbarkeit der angegebenen personenbezogenen Daten in seinen Profil-Einstellungen selber ändern.
    (9) Der Nutzer kann nach der Registrierung seine Informationen in seinen Profil-Einstellungen selber editieren.
    (10) Abiunity behandelt die bei der Registrierung angegeben Daten vertraulich und gibt sie nicht an Dritte weiter. Dabei weisen wir darauf hin, dass die Datenübertragung im Internet (z.B. bei der Kommunikation per E-Mail) Sicherheitslücken aufweisen kann. Ein lückenloser Schutz der Daten vor dem Zugriff durch Dritte ist daher nicht möglich.
    (11) Wir bieten Ihnen die Möglichkeit sich für unseren Dienst mit Facebook anzumelden. Zur Anmeldung werden Sie auf die Seite von Facebook weitergeleitet, wo Sie sich mit ihren Nutzungsdaten anmelden können. Hierdurch werden ihre Facebook-Profil und unser Dienst verknüpft. Folgende Informationen werden von Facebook an uns übermittelt: Ihren Namen, Ihre Username, Ihre E-Mail-Adresse und Ihr Profilbild. Wir nutzen von diesen Daten ausschließlich Ihren Usernamen, Ihre E-Mail-Adresse und Ihr Profilbild.Diese Informationen sind für die Anmeldung zwingend erforderlich, um sie identifizieren zu können. Weitere Informationen zu Facebook und den Privatsphäre-Einstellungen entnehmen Sie bitte den Datenschutzhinweisen und den Nutzungsbedingungen von Facebook.
    (12) Wir bieten Ihnen die Möglichkeit sich für unseren Dienst mit Google anzumelden. Zur Anmeldung werden Sie auf die Seite von Google weitergeleitet, wo Sie sich mit ihren Nutzungsdaten anmelden können. Hierdurch werden ihre Google-Profil und unser Dienst verknüpft. Folgende Informationen werden von Google an uns übermittelt: Ihren Namen, Ihre Username, Ihre E-Mail-Adresse und Ihr Profilbild. Wir nutzen von diesen Daten ausschließlich Ihren Usernamen, Ihre E-Mail-Adresse und Ihr Profilbild. Diese Informationen sind für die Anmeldung zwingend erforderlich, um sie identifizieren zu können. Weitere Informationen zu Google und den Privatsphäre-Einstellungen entnehmen Sie bitte den Datenschutzhinweisen und den Nutzungsbedingungen con Google.

    § 7 Haftung des Betreibers

    (1) Abiunity kontrolliert die von den Mitgliedern eingestellten Inhalte nicht im Wege einer Voraus-Kontrolle. Auch eine laufende Kontrolle dieser Fremdinhalte ist weder möglich noch ohne konkrete Anhaltspunkte für eine Rechtsverletzung zumutbar.
    (2) Abiunity hat auch auf die Inhalte von verlinkten fremden Seiten keinen Einfluss.
    (3) Abiunity übernimmt keine Verantwortung für die Richtigkeit, Vollständigkeit und Aktualität der eigenen Inhalte und der durch Nutzer und Partner generierten Inhalte.
    (4) Abiunity lehnt jede Haftung für Schäden ab, die durch die Nutzung der Dienste von Abiunity entstehen.
    (5) Abiunity bemüht sich, ein Funktionieren der Plattform sicher zu stellen. Es kann jedoch durch Wartungsarbeiten oder technischen Problemen zu Ausfällen des Systems kommen.
    (6) Abiunity behält sich das Recht vor jegliche von Nutzern eingestellte Inhalte, wenn nötig, zu ändern oder zu löschen.
    (7) Abiunity ist jederzeit berechtigt den Dienst von www.abiunity.de teilweise oder komplett einzustellen (z.B. im Falle von Krankheit oder Einflüssen von höherer Gewallt, die eine Weiterführung unmöglich machen). Für die von dem Nutzer bis dahin erwirtschafteten finanziellen Ansprüche gelten die unter §2 Abs. 4 genannten Bedingungen.
    (8) Im Falle von einer unvorhersehbaren oder gewalttätigen Fremdeinwirkung, die trotz Bemühen durch Abiunity nicht verhindert werden konnten, lehnt Abiunity jede Haftung für eventuelle Schäden ab. Sämtliche finanziellen sowie nicht finanziellen Ansprüche des Nutzers verfallen, sofern die Fremdeinwirkung eine Inanspruchnahme der Ansprüche des Nutzers (z.B. durch Diebstahl oder Verlust von Daten) unmöglich macht.

    § 8 Verantwortlichkeit und Pflichten des Nutzers

    (1) Für die Informationen, die der Nutzer bereitstellt, ist der Nutzer allein verantwortlich.
    (2) Der Nutzer verpflichtet sich, den Betreiber schadlos von jeglicher Art von Klagen, Schäden, Verlusten oder Forderungen zu halten, die durch die Anmeldung des Nutzers und/oder seine Teilnahme an diesem Dienst entstehen könnten.
    (3) Der Nutzer ist verpflichtet, Nutzerdaten und Inhalte, die von anderen Nutzern bereit gestellt wurden, nur mit einer schriftlichen Zustimmung des jeweiligen Autors bzw. Erstellers zu veröffentlichen, vervielfältigen, bearbeiten oder zu verbreiten.
    (4) Der Nutzer verpflichtet sich Downloads und Inhalte, die auf dieser Seite von anderen Nutzern oder von abiunity.de angeboten werden, und Kopien dieser Seite nur für den privaten, nicht aber für den kommerziellen Gebrauch, zu verwenden.
    (5) Ferner verpflichtet sich jeder Nutzer:
    - keine pornographischen, rassistischen, volksverhetzenden oder vergleichbare Inhalte, die gegen geltende Gesetze und gegen die guten Sitten verstoßen auf www.abiunity.de zu verwenden oder zu veröffentlichen.
    - keine Nutzer zu belästigen, zu bedrohen oder die Rechte Dritter zu verletzen.
    - keine Daten und Inhalte in das System einzubringen, die urheberrechtlich geschützt sind, es sei denn, er hat die Rechte daran.
    - keine Werbung ohne schriftliche Genehmigung auf abiunity zu verbreiten.
    - die guten Sitten und Umgangsformen zu wahren und beleidigende, herabsetzende, obszöne, vulgäre Äußerungen oder die Verbreitung von Propaganda oder politischen Ansichten zu unterlassen.
    (6) Inhalte, die von Nutzern in das System eingebracht wurden und gegen §8 Abs. 5 verstoßen, werden nach Bekanntwerden vom Betreiber dieser Seite ohne weitere Begründung umgehend bearbeitet oder gelöscht.
    (7) Der Nutzer verpflichtet sich keine elektronischen Angriffe in jeglicher Form gegen www.abiunity.de durchzuführen.
    (8) Nutzer, deren Qualifizierung durch Abiunity geprüft wurde und die somit als qualifizierte Fachkräfte ausgewiesen sind, verpflichten sich die Materialien und Dienstleistungen mit einem ihrer Qualifikation entsprechenden Qualitätsstandard zu erstellen bzw. anzubieten.
    (9) Materialien und Dienstleistungen, die von qualifizierten Fachkräften (vgl. §9 Abs. 8) angeboten werden müssen einen Bezug zum Abitur bzw. zu schulischen Themen aufweisen.
    (10) Wird ein Zweifel an dem Qualitätsstandard von Dritten oder von Abiunity erhoben, so kann Abiunity einen unabhängigen Gutachter mit der Beurteilung der Qualität der bereitgestellten Daten beauftragen.
    (11) Die Kosten eines unabhängigen Beurteilers trägt im Fall einer bestätigten mangelnden Qualität der Nutzer. Andernfalls trägt Abiunity die entstandenen Kosten.
    (12) Der Nutzer verpflichtet sich keine betrügerischen oder kriminellen Tätigkeiten über www.abiunity.de auszuführen oder in irgendeiner Weiße für solche Tätigkeiten zu missbrauchen.
    (13) Verstöße gegen die oben genannten Bedingungen führen zu einer sofortigen Löschung bzw. Sperrung und damit zur Kündigung des Vertrags und können zivil- bzw. strafrechtlichen Folgen, wie unter anderem Schadenersatz, nach sich ziehen.
    (14) Angenommene Angebote die ein Partner den Nutzer unterbreitet und die vom Nutzer angenommen werden sind bindend.
    (15) Verkauft der Nutzer Materialien und/oder Dienstleistungen auf abiunity, so obliegt es in der Verantwortung des Nutzers den Käufer über die rechtlichen Rahmenbedingungen (z.B.: AGB’s und/oder Widerrufs- und Rückgabebelehrung) des Handels zwischen Nutzer und Käufer festzulegen und aufzuklären.

    § 10 Rechtsfolgen bei Verstoß gegen diese Nutzungsbedingungen

    Der Nutzer stellt Abiunity von jeglichen Folgen, welche durch den Verstoß des Nutzers gegen die Nutzungsbedingungen folgen frei. Dies beinhaltet sowohl Forderungen Dritter, die durch den Nutzer entstanden sind, als auch Kosten für eventuell erforderliche Rechtsverfahren.

    § 11 Einbeziehung Dritter

    Der Betreiber ist berechtigt, Dritte mit der Verwaltung bzw. Leitung des Projektes abiunity.de zu beauftragen.

    § 12. Salvatorische Klausel

    Sollten einzelne Bestimmungen dieser AGB unwirksam oder undurchführbar sein oder werden, bleibt die Wirksamkeit der AGB und des Nutzungsvertrages im übrigen davon unberührt. An die Stelle der unwirksamen oder undurchführbaren Bestimmung soll diejenige wirksame und durchführbare Regelung treten, deren Wirkungen der wirtschaftlichen Zielsetzung am nächsten kommt, die die Vertragsparteien mit der unwirksamen bzw. undurchführbaren Bestimmung verfolgt haben. Die vorstehenden Bestimmungen gelten entsprechend für den Fall, dass sich der Vertrag als lückenhaft erweist.

    § 13 Gerichtsstand und anwendbares Recht

    (1) Gerichtsstand ist Aurich.
    (2) Es gilt das Recht der Bundesrepublik Deutschland.


    __________________________________

    Widerrufsbelehrung

    Der Nutzer kann seine zu den AGB gegebene Zustimmung jederzeit widerrufen, ohne Einhaltung einer Frist und ohne Angabe von Gründen. Dazu hat er mehrere Möglichkeiten: Postalisch (Anschrift siehe Impressum) oder durch Nutzung der Löschfunktion in den Profileinstellungen.
    Ferner kann der Nutzer die Zustimmung zum Bankeinzug jederzeit widerrufen, ohne Einhaltung einer Frist und ohne Angabe von Gründen. Dies kann er postalisch oder per E-Mail an die unten aufgeführte Adresse tun. Die bis zu diesem Zeitpunkt beantragten Bankeinzüge bleiben bestehen.

    Zurück
    Datenschutzerklärung
    Datenschutzerklärung von www.abiunity.de sowie aller Subdomains der Domain abiunity.de
    Stand: 02. Mai 2018

    Vorwort Datenschutz hat einen besonders hohen Stellenwert bei Abiunity. Eine einfache Nutzung unserer Internetseiten ist grundsätzlich ohne jede Angabe personenbezogener Daten möglich. Sofern Sie jedoch aktiv in unserer Community mitwirken und das gesamte Onlineangebot nutzen möchten, ist eine Verarbeitung personenbezogener Daten erforderlich. Besteht hierfür keine gesetzliche Grundlage, holen wir selbstverständlich vorher Ihre Einwilligung ein.

    Die Verarbeitung personenbezogener Daten, beispielsweise Ihrer E-Mail-Adresse oder Angaben über die besuchte Schule und belegte Prüfungsfächer, erfolgt stets im Einklang mit der Datenschutz-Grundverordnung und in Übereinstimmung mit landesspezifischen Datenschutzbestimmungen. Mittels dieser Datenschutzerklärung möchten wir Sie genau über Art, Umfang und Zweck der von uns erhobenen, genutzten und verarbeiteten personenbezogenen Daten informieren. Darüber hinaus klären wir Sie über die Ihnen zustehenden Rechte auf.

    Wir haben zahlreiche technische und organisatorische Maßnahmen umgesetzt, um einen möglichst lückenlosen Schutz der über diese Internetseite verarbeiteten personenbezogenen Daten sicherzustellen. Dennoch möchten wir darauf hinweisen, dass die internetbasierte Datenübertragung grundsätzlich Sicherheitslücken aufweisen kann. Deshalb kann ein absoluter Schutz nicht gewährleistet werden!

    Begriffserklärung Unsere Datenschutzerklärung beruht auf den Begrifflichkeiten, die durch den Europäischen Richtlinien- und Verordnungsgeber beim Erlass der Datenschutz-Grundverordnung (DSGVO) verwendet wurden. Unsere Datenschutzerklärung soll einfach lesbar und verständlich sein. Um dies zu gewährleisten, möchten wir vorab die verwendeten Begrifflichkeiten erläutern.

    Wir verwenden in dieser Datenschutzerklärung unter anderem die folgenden Begriffe:

    a) personenbezogene Daten
    Personenbezogene Daten sind alle Informationen, die sich auf eine identifizierte oder identifizierbare natürliche Person (im Folgenden „betroffene Person“) beziehen. Als identifizierbar wird eine natürliche Person angesehen, die direkt oder indirekt, insbesondere mittels Zuordnung zu einer Kennung wie einem Namen, zu einer Kennnummer, zu Standortdaten, zu einer Online-Kennung oder zu einem oder mehreren besonderen Merkmalen, die Ausdruck der physischen, physiologischen, genetischen, psychischen, wirtschaftlichen, kulturellen oder sozialen Identität dieser natürlichen Person sind, identifiziert werden kann.

    b) betroffene Person
    Betroffene Person ist jede identifizierte oder identifizierbare natürliche Person, deren personenbezogene Daten von dem für die Verarbeitung Verantwortlichen verarbeitet werden.

    c) Verarbeitung
    Verarbeitung ist jeder mit oder ohne Hilfe automatisierter Verfahren ausgeführte Vorgang oder jede solche Vorgangsreihe im Zusammenhang mit personenbezogenen Daten wie das Erheben, das Erfassen, die Organisation, das Ordnen, die Speicherung, die Anpassung oder Veränderung, das Auslesen, das Abfragen, die Verwendung, die Offenlegung durch Übermittlung, Verbreitung oder eine andere Form der Bereitstellung, den Abgleich oder die Verknüpfung, die Einschränkung, das Löschen oder die Vernichtung.

    d) Einschränkung der Verarbeitung
    Einschränkung der Verarbeitung ist die Markierung gespeicherter personenbezogener Daten mit dem Ziel, ihre künftige Verarbeitung einzuschränken.

    e) Profiling
    Profiling ist jede Art der automatisierten Verarbeitung personenbezogener Daten, die darin besteht, dass diese personenbezogenen Daten verwendet werden, um bestimmte persönliche Aspekte, die sich auf eine natürliche Person beziehen, zu bewerten, insbesondere, um Aspekte bezüglich Arbeitsleistung, wirtschaftlicher Lage, Gesundheit, persönlicher Vorlieben, Interessen, Zuverlässigkeit, Verhalten, Aufenthaltsort oder Ortswechsel dieser natürlichen Person zu analysieren oder vorherzusagen.

    f) Pseudonymisierung
    Pseudonymisierung ist die Verarbeitung personenbezogener Daten in einer Weise, auf welche die personenbezogenen Daten ohne Hinzuziehung zusätzlicher Informationen nicht mehr einer spezifischen betroffenen Person zugeordnet werden können, sofern diese zusätzlichen Informationen gesondert aufbewahrt werden und technischen und organisatorischen Maßnahmen unterliegen, die gewährleisten, dass die personenbezogenen Daten nicht einer identifizierten oder identifizierbaren natürlichen Person zugewiesen werden.

    g) Verantwortlicher oder für die Verarbeitung Verantwortlicher
    Verantwortlicher oder für die Verarbeitung Verantwortlicher ist die natürliche oder juristische Person, Behörde, Einrichtung oder andere Stelle, die allein oder gemeinsam mit anderen über die Zwecke und Mittel der Verarbeitung von personenbezogenen Daten entscheidet. Sind die Zwecke und Mittel dieser Verarbeitung durch das Unionsrecht oder das Recht der Mitgliedstaaten vorgegeben, so kann der Verantwortliche beziehungsweise können die bestimmten Kriterien seiner Benennung nach dem Unionsrecht oder dem Recht der Mitgliedstaaten vorgesehen werden.

    h) Auftragsverarbeiter
    Auftragsverarbeiter ist eine natürliche oder juristische Person, Behörde, Einrichtung oder andere Stelle, die personenbezogene Daten im Auftrag des Verantwortlichen verarbeitet.

    i) Empfänger
    Empfänger ist eine natürliche oder juristische Person, Behörde, Einrichtung oder andere Stelle, der personenbezogene Daten offengelegt werden, unabhängig davon, ob es sich bei ihr um einen Dritten handelt oder nicht. Behörden, die im Rahmen eines bestimmten Untersuchungsauftrags nach dem Unionsrecht oder dem Recht der Mitgliedstaaten möglicherweise personenbezogene Daten erhalten, gelten jedoch nicht als Empfänger.

    j) Dritter
    Dritter ist eine natürliche oder juristische Person, Behörde, Einrichtung oder andere Stelle außer der betroffenen Person, dem Verantwortlichen, dem Auftragsverarbeiter und den Personen, die unter der unmittelbaren Verantwortung des Verantwortlichen oder des Auftragsverarbeiters befugt sind, die personenbezogenen Daten zu verarbeiten.

    k) Einwilligung
    Einwilligung ist jede von der betroffenen Person freiwillig für den bestimmten Fall in informierter Weise und unmissverständlich abgegebene Willensbekundung in Form einer Erklärung oder einer sonstigen eindeutigen bestätigenden Handlung, mit der die betroffene Person zu verstehen gibt, dass sie mit der Verarbeitung der sie betreffenden personenbezogenen Daten einverstanden ist.

    Datenschutzerklärung

    I. Name und Anschrift des Verantwortlichen

    Der Verantwortliche im Sinne der Datenschutz-Grundverordnung und anderer nationaler Datenschutzgesetze der Mitgliedsstaaten sowie sonstiger datenschutzrechtlicher Bestimmungen ist die:

    Vertreten durch: Julius Planteur

    II. Name und Anschrift des Datenschutzbeauftragten

    Name und Anschrift des Datenschutzbeauftragten sind identisch mit der oben genannten Adresse und dem genannten Vertreter.

    III. Allgemeines zur Datenverarbeitung

    a) Umfang der Verarbeitung personenbezogener Daten

    Wir verarbeiten personenbezogene Daten unserer Nutzer grundsätzlich nur, soweit dies zur Bereitstellung einer funktionsfähigen Website sowie unserer Inhalte und Leistungen erforderlich ist. Die Verarbeitung personenbezogener Daten unserer Nutzer erfolgt nur nach Einwilligung des Nutzers. Eine Ausnahme gilt in solchen Fällen, in denen eine vorherige Einholung einer Einwilligung aus tatsächlichen Gründen nicht möglich ist und die Verarbeitung der Daten durch gesetzliche Vorschriften gestattet ist.

    b) Rechtsgrundlage für die Verarbeitung personenbezogener Daten

    Soweit wir für Verarbeitungsvorgänge personenbezogener Daten eine Einwilligung der betroffenen Person einholen, dient Art. 6 Abs. 1 lit. a EU-Datenschutzgrundverordnung (DSGVO) als Rechtsgrundlage.

    Bei der Verarbeitung von personenbezogenen Daten, die zur Erfüllung eines Vertrages, dessen Vertragspartei die betroffene Person ist, erforderlich ist, dient Art. 6 Abs. 1 lit. b DSGVO als Rechtsgrundlage. Dies gilt auch für Verarbeitungsvorgänge, die zur Durchführung vorvertraglicher Maßnahmen erforderlich sind.

    Soweit eine Verarbeitung personenbezogener Daten zur Erfüllung einer rechtlichen Verpflichtung erforderlich ist, der unser Unternehmen unterliegt, dient Art. 6 Abs. 1 lit. c DSGVO als Rechtsgrundlage.

    Für den Fall, dass lebenswichtige Interessen der betroffenen Person oder einer anderen natürlichen Person eine Verarbeitung personenbezogener Daten erforderlich machen, dient Art. 6 Abs. 1 lit. d DSGVO als Rechtsgrundlage.

    Ist die Verarbeitung zur Wahrung eines berechtigten Interesses unseres Unternehmens oder eines Dritten erforderlich und überwiegen die Interessen, Grundrechte und Grundfreiheiten des Betroffenen das erstgenannte Interesse nicht, so dient Art. 6 Abs. 1 lit. f DSGVO als Rechtsgrundlage für die Verarbeitung.

    c) Datenlöschung und Speicherdauer

    Die personenbezogenen Daten der betroffenen Person werden gelöscht oder gesperrt, sobald der Zweck der Speicherung entfällt. Eine Speicherung kann darüber hinaus erfolgen, wenn dies durch den europäischen oder nationalen Gesetzgeber in unionsrechtlichen Verordnungen, Gesetzen oder sonstigen Vorschriften, denen der Verantwortliche unterliegt, vorgesehen wurde. Eine Sperrung oder Löschung der Daten erfolgt auch dann, wenn eine durch die genannten Normen vorgeschriebene Speicherfrist abläuft, es sei denn, dass eine Erforderlichkeit zur weiteren Speicherung der Daten für einen Vertragsabschluss oder eine Vertragserfüllung besteht.

    IV. Bereitstellung der Website und Erstellung von Server-Logfiles

    a) Beschreibung und Umfang der Datenverarbeitung

    Bei jedem Aufruf unserer Internetseite erfasst unser System automatisiert Daten und Informationen vom Computersystem des aufrufenden Rechners.

    Folgende Daten werden hierbei erhoben:

    (1) Informationen über den Browsertyp und die verwendete Version
    (2) Das Betriebssystem des Nutzers
    (3) Den Internet-Service-Provider des Nutzers
    (4) Die IP-Adresse des Nutzers
    (5) Datum und Uhrzeit des Zugriffs
    (6) Websites, von denen das System des Nutzers auf unsere Internetseite gelangt
    (7) Websites, die vom System des Nutzers über unsere Website aufgerufen werden

    Die Daten werden ebenfalls in den Logfiles unseres Systems gespeichert. Eine Speicherung dieser Daten zusammen mit anderen personenbezogenen Daten des Nutzers findet nicht statt.

    b) Rechtsgrundlage für die Datenverarbeitung

    Rechtsgrundlage für die vorübergehende Speicherung der Daten und der Logfiles ist Art. 6 Abs. 1 lit. f DSGVO.

    c) Zweck der Datenverarbeitung

    Die vorübergehende Speicherung der IP-Adresse durch das System ist notwendig, um eine Auslieferung der Website an den Rechner des Nutzers zu ermöglichen. Hierfür muss die IP-Adresse des Nutzers für die Dauer der Sitzung gespeichert bleiben.
    Die Speicherung in Logfiles erfolgt, um die Funktionsfähigkeit der Website sicherzustellen. Zudem dienen uns die Daten zur Optimierung der Website und zur Sicherstellung der Sicherheit unserer informationstechnischen Systeme. Eine Auswertung der Daten zu Marketingzwecken findet in diesem Zusammenhang nicht statt.

    In diesen Zwecken liegt auch unser berechtigtes Interesse an der Datenverarbeitung nach Art. 6 Abs. 1 lit. f DSGVO.

    d) Dauer der Speicherung

    Die Daten werden gelöscht, sobald sie für die Erreichung des Zweckes ihrer Erhebung nicht mehr erforderlich sind. Im Falle der Erfassung der Daten zur Bereitstellung der Website ist dies der Fall, wenn die jeweilige Sitzung beendet ist.

    Im Falle der Speicherung der Daten in Logfiles ist dies nach spätestens sieben Tagen der Fall. Eine darüberhinausgehende Speicherung ist möglich. In diesem Fall werden die IP-Adressen der Nutzer gelöscht oder verfremdet, sodass eine Zuordnung des aufrufenden Clients nicht mehr möglich ist.

    e) Widerspruchs- und Beseitigungsmöglichkeit

    Die Erfassung der Daten zur Bereitstellung der Website und die Speicherung der Daten in Logfiles ist für den Betrieb der Internetseite zwingend erforderlich. Es besteht folglich seitens des Nutzers keine Widerspruchsmöglichkeit.

    V. Verwendung von Cookies

    a) Beschreibung und Umfang der Datenverarbeitung

    Unsere Webseite verwendet Cookies. Bei Cookies handelt es sich um Textdateien, die im Internetbrowser bzw. vom Internetbrowser auf dem Computersystem des Nutzers gespeichert werden. Ruft ein Nutzer eine Website auf, so kann ein Cookie auf dem Betriebssystem des Nutzers gespeichert werden. Dieser Cookie enthält eine charakteristische Zeichenfolge, die eine eindeutige Identifizierung des Browsers beim erneuten Aufrufen der Website ermöglicht.

    Wir setzen Cookies ein, um unsere Website nutzerfreundlicher zu gestalten. Einige Elemente unserer Internetseite erfordern es, dass der aufrufende Browser auch nach einem Seitenwechsel identifiziert werden kann.

    In den Cookies werden dabei folgende Daten gespeichert und übermittelt:

    (1) Log-In-Informationen
    (2) IDs und Zeitstempel der besuchten Themen, Beiträge, Dateianhänge oder Foren
    (3) IDs des aktuell besuchten Seitenbereichs
    (4) Individuelle Seiteneinstellungen
    (5) Informationen aus spezifischen Datenbankabfragen

    b) Rechtsgrundlage für die Datenverarbeitung

    Die Rechtsgrundlage für die Verarbeitung personenbezogener Daten unter Verwendung von Cookies ist Art. 6 Abs. 1 lit. f DSGVO.

    c) Zweck der Datenverarbeitung

    Der Zweck der Verwendung technisch notwendiger Cookies ist, die Nutzung von Websites für die Nutzer zu vereinfachen. Einige Funktionen unserer Internetseite können ohne den Einsatz von Cookies nicht angeboten werden. Für diese ist es erforderlich, dass der Browser auch nach einem Seitenwechsel wiedererkannt wird.

    Für folgende Anwendungen benötigen wir Cookies:

    (1) Log-In-Funktion
    (2) Erkennung neuer Beiträge
    (3) Vereinfachten Navigation durch die Seite
    (4) Speichern der Einstellungen
    (5) Ladezeitenoptimierung

    Die durch technisch notwendige Cookies erhobenen Nutzerdaten werden nicht zur Erstellung von Nutzerprofilen verwendet.

    In diesen Zwecken liegt auch unser berechtigtes Interesse in der Verarbeitung der personenbezogenen Daten nach Art. 6 Abs. 1 lit. f DSGVO.

    d) Dauer der Speicherung, Widerspruchs- und Beseitigungsmöglichkeit

    Cookies werden auf dem Rechner des Nutzers gespeichert und von diesem an unserer Seite übermittelt. Daher haben Sie als Nutzer auch die volle Kontrolle über die Verwendung von Cookies. Durch eine Änderung der Einstellungen in Ihrem Internetbrowser können Sie die Übertragung von Cookies deaktivieren oder einschränken. Bereits gespeicherte Cookies können jederzeit gelöscht werden. Dies kann auch automatisiert erfolgen. Werden Cookies für unsere Website deaktiviert, können möglicherweise nicht mehr alle Funktionen der Website vollumfänglich genutzt werden.

    VI. Registrierung

    a) Beschreibung und Umfang der Datenverarbeitung

    Auf unserer Internetseite bieten wir Nutzern die Möglichkeit, sich unter Angabe personenbezogener Daten zu registrieren. Die Daten werden dabei in eine Eingabemaske eingegeben und an uns übermittelt und gespeichert. Eine Weitergabe der Daten an Dritte findet nicht statt. Folgende Daten werden im Rahmen des Registrierungsprozesses erhoben:

    (1) Die IP-Adresse des Nutzers
    (2) Datum und Uhrzeit der Registrierung
    (3) Individueller Nutzername
    (4) Bundesland in dem der Nutzer das Abitur absolvieren wird
    (5) Gewählte Abitur-Prüfungsfächer (optional)
    (6) Angaben über die besuchte Schule (optional)

    Im Rahmen des Registrierungsprozesses wird eine Einwilligung des Nutzers zur Verarbeitung dieser Daten eingeholt.

    b) Rechtsgrundlage für die Datenverarbeitung

    Rechtsgrundlage für die Verarbeitung der Daten ist bei Vorliegen einer Einwilligung des Nutzers Art. 6 Abs. 1 lit. a DSGVO.

    c) Zweck der Datenverarbeitung

    Eine Registrierung des Nutzers ist für das Bereithalten bestimmter Inhalte und Leistungen auf unserer Website erforderlich.

    d) Dauer der Speicherung

    Die Daten werden gelöscht, sobald sie für die Erreichung des Zweckes ihrer Erhebung nicht mehr erforderlich sind. Dies ist für die während des Registrierungsvorgangs erhobenen Daten der Fall, wenn die Registrierung auf unserer Internetseite aufgehoben oder abgeändert wird.

    e) Widerspruchs- und Beseitigungsmöglichkeit

    Als Nutzer haben Sie jederzeit die Möglichkeit, die Registrierung über die Account-Löschen-Funktion aufzulösen. Die über Sie gespeicherten Daten können Sie jederzeit in den Profileinstellungen abändern lassen.

    VII. Kontaktformular und E-Mail-Kontakt

    a) Beschreibung und Umfang der Datenverarbeitung

    Auf unserer Internetseite ist ein Kontaktformular vorhanden, welches für die elektronische Kontaktaufnahme genutzt werden kann. Nimmt ein Nutzer diese Möglichkeit wahr, so werden die in der Eingabemaske eingegeben Daten an uns übermittelt und gespeichert. Diese Daten sind:

    (1) Die IP-Adresse des Nutzers
    (2) Sofern der Nutzer angemeldet ist: Nutzername
    (3) Browserinformation
    (4) IP-Adresse
    (5) E-Mail-Adresse

    Für die Verarbeitung der Daten wird im Rahmen des Absendevorgangs Ihre Einwilligung eingeholt und auf diese Datenschutzerklärung verwiesen.

    Alternativ ist eine Kontaktaufnahme über die bereitgestellte E-Mail-Adresse möglich. In diesem Fall werden die mit der E-Mail übermittelten personenbezogenen Daten des Nutzers gespeichert.

    Es erfolgt in diesem Zusammenhang keine Weitergabe der Daten an Dritte. Die Daten werden ausschließlich für die Verarbeitung der Konversation verwendet.

    b) Rechtsgrundlage für die Datenverarbeitung

    Rechtsgrundlage für die Verarbeitung der Daten ist bei Vorliegen einer Einwilligung des Nutzers Art. 6 Abs. 1 lit. a DSGVO.

    Rechtsgrundlage für die Verarbeitung der Daten, die im Zuge einer Übersendung einer E-Mail übermittelt werden, ist Art. 6 Abs. 1 lit. f DSGVO. Zielt der E-Mail-Kontakt auf den Abschluss eines Vertrages ab, so ist zusätzliche Rechtsgrundlage für die Verarbeitung Art. 6 Abs. 1 lit. b DSGVO.

    c) Zweck der Datenverarbeitung

    Die Verarbeitung der personenbezogenen Daten aus der Eingabemaske dient uns allein zur Bearbeitung der Kontaktaufnahme. Im Falle einer Kontaktaufnahme per E-Mail liegt hieran auch das erforderliche berechtigte Interesse an der Verarbeitung der Daten.

    Die sonstigen während des Absendevorgangs verarbeiteten personenbezogenen Daten dienen dazu, einen Missbrauch des Kontaktformulars zu verhindern und die Sicherheit unserer informationstechnischen Systeme sicherzustellen.

    d) Dauer der Speicherung

    Die Daten werden gelöscht, sobald sie für die Erreichung des Zweckes ihrer Erhebung nicht mehr erforderlich sind. Für die personenbezogenen Daten aus der Eingabemaske des Kontaktformulars und diejenigen, die per E-Mail übersandt wurden, ist dies dann der Fall, wenn die jeweilige Konversation mit dem Nutzer beendet ist. Beendet ist die Konversation dann, wenn sich aus den Umständen entnehmen lässt, dass der betroffene Sachverhalt abschließend geklärt ist.

    Die während des Absendevorgangs zusätzlich erhobenen personenbezogenen Daten werden spätestens nach einer Frist von sieben Tagen gelöscht.

    e) Widerspruchs- und Beseitigungsmöglichkeit

    Der Nutzer hat jederzeit die Möglichkeit, seine Einwilligung zur Verarbeitung der personenbezogenen Daten zu widerrufen. Nimmt der Nutzer per E-Mail Kontakt mit uns auf, so kann er der Speicherung seiner personenbezogenen Daten jederzeit widersprechen. In einem solchen Fall kann die Konversation nicht fortgeführt werden.

    Für den Widerruf reicht eine formlose E-Mail mit dem Widerspruch zur Speicherung der im Zuge der Kontaktaufnahme durch das Kontaktformular erhobenen Daten.

    Alle personenbezogenen Daten, die im Zuge der Kontaktaufnahme gespeichert wurden, werden in diesem Fall gelöscht.

    VIII. Shop

    a) Beschreibung und Umfang der Datenverarbeitung

    Auf unserer Internetseite gibt es die Möglichkeit digitale Materialien zum Download kostenpflichtig zu erwerben. Nimmt ein Nutzer diese Möglichkeit wahr, so werden personenbezogene Daten über den Kauf und bestimmte personenbezogene Daten, welche uns von dem jeweils verwendeten Zahlungsdienstleister übermittelt werden, in verschlüsselter Form in unserem System gespeichert. Diese Daten sind:

    (1) Die IP-Adresse des Nutzers
    (2) Die verwendete E-Mail-Adresse beim Zahlungsdienstleister
    (3) Vor- und Nachname
    (4) Einmalige Kennung der Transaktion des Zahlungsdienstleisters
    (5) Gekaufter Artikel, Datum des Kaufs, Preis, Abiunity Nutzerkennung

    Für die Verarbeitung der Daten wird im Rahmen des Absendevorgangs Ihre Einwilligung eingeholt und auf diese Datenschutzerklärung verwiesen.

    Es erfolgt in diesem Zusammenhang keine Weitergabe der Daten an Dritte. Die Daten werden ausschließlich für die Erfüllung des durch den Kauf zustande kommenden Kaufvertrages verwendet.

    b) Rechtsgrundlage für die Datenverarbeitung

    Die Verarbeitung und Speicherung der Daten ist für den Abschluss des Kaufvertrages erforderlich. Als Rechtsgrundlage für die Verarbeitung der Daten dient Art. 6 Abs. 1 lit. b DSGVO.

    c) Zweck der Datenverarbeitung

    Alle käuflich erwerbbaren digitalen Inhalte auf Abiunity sind ausschließlich für den eigenen privaten Gebrauch gedacht und daher mit einem SOFT-DRM Kopierschutz versehen. Dieser Kopierschutz versieht jeden gekauften Artikel mit einer einmaligen individuellen Kennung. Anhand dieser Kennung kann unser System dann die oben genannten verschlüsselten Daten aus unserem System auslesen. So stellen wir sicher, dass wir den Urheber einer möglicherweise rechtswidrig verbreiteten Datei bestimmen können.

    d) Dauer der Speicherung

    Die Speicherung der oben genannten Daten ist für die Erfüllung des Kaufvertrages zwingend erforderlich. Die Daten werden folglich auf unbestimmte Zeit verschlüsselt gespeichert.

    e) Widerspruchs- und Beseitigungsmöglichkeit

    Die Erfassung und die Speicherung der oben genannten Daten ist für die Erfüllung des Kaufvertrages zwingend erforderlich. Es besteht folglich seitens des Nutzers keine Widerspruchsmöglichkeit.

    IX. Newsletter und E-Mail-Versand

    a) Beschreibung und Umfang der Datenverarbeitung

    Auf unserer Internetseite besteht die Möglichkeit im Rahmen der Registrierung einen kostenfreien Newsletter zu abonnieren. Für die Verarbeitung der Daten wird im Rahmen des Anmeldevorgangs Ihre Einwilligung eingeholt und auf diese Datenschutzerklärung verwiesen.

    Wir versenden Newsletter, E-Mails und weitere elektronische Benachrichtigungen mit werblichen Informationen (nachfolgend „Newsletter“) nur mit der Einwilligung der Empfänger oder einer gesetzlichen Erlaubnis. Sofern im Rahmen einer Anmeldung zum Newsletter dessen Inhalte konkret umschrieben werden, sind sie für die Einwilligung der Nutzer maßgeblich. Unser Newsletter kann folgende Informationen enthalten:

    (1) Informationen über unser online Angebot
    (2) Neue Aktivitäten auf unserer Seite (neue Beiträge, Themen, Kommentare, etc…)
    (3) Werberelevante Informationen für Schüler und Schülerinnen (Interessante Studien- und Karriereangebote, Persönlichkeitstests, etc…)
    (4) Neue interessante und relevante Artikel für Schüler und Schülerinnen

    Für den Versand von Newslettern werden folgende Daten, welche im Registrierungsverfahren miterhoben werden, benötigt:

    (1) E-Mail-Adresse
    (2) Bundesland
    (3) Gewählte Profilfächer (optionale Angabe)
    (4) Abiturjahrgang

    Die Anmeldung zu unserem Newsletter erfolgt in einem sog. Double-Opt-In-Verfahren. D.h. Sie erhalten nach der Anmeldung eine E-Mail, in der Sie um die Bestätigung Ihrer Anmeldung gebeten werden. Diese Bestätigung ist notwendig, damit sich niemand mit fremden E-Mailadressen anmelden kann.

    Die Anmeldungen zum Newsletter werden protokolliert, um den Anmeldeprozess entsprechend den rechtlichen Anforderungen nachweisen zu können. Hierzu gehört die Speicherung des Anmelde- und des Bestätigungszeitpunkts, als auch der IP-Adresse.

    Der Versand unseres Newsletter und unserer systemgenerierten E-Mails, sog. Transaktional Mails (z.B.: Registrierungsbestätigung), erfolgt über Amazon Simple Email Service (Amazon SES). Amazon Simple Email Service (Amazon SES) ist ein cloudbasierter Service zum Senden von E-Mail, der Digitalmarketingpersonal und Anwendungsentwicklern hilft, Marketing-, Benachrichtigungs- und Transaktions-E-Mails zu senden. Der Service wird von dem Unternehmen Amazon Web Services, Inc. ("AWS") angeboten, welches eine Tochtergesellschaft der Amazon.com, Inc. darstellt und in 410 Terry Avenue North, Seattle WA 98109, USA ansässig ist.

    Im Zuge des E-Mail-Versands werden die, zum Versand der E-Mails notwendigen, Daten an Amazon Web Services, Inc. ("AWS") übermittelt. Amazon AWS ist dabei nur mit dem Versand der Newsletter beauftragt. Eine Auswertung Verarbeitung der personenbezogenen Daten findet nach unserem Kenntnisstand nicht statt. Auch nutzt Amazon AWS die Daten unserer Newsletterempfänger nicht, um diese selbst anzuschreiben oder an Dritte weiterzugeben.

    Wir vertrauen auf die Zuverlässigkeit und die IT- sowie Datensicherheit von Amazon AWS. Amazon AWS ist unter dem US-EU-Datenschutzabkommen „Privacy Shield“ zertifiziert und verpflichtet sich damit die EU-Datenschutzvorgaben einzuhalten. Des Weiteren haben wir mit Amazon AWS ein „Data-Processing-Agreement“ abgeschlossen. Dabei handelt es sich um einen Vertrag, in dem sich Amazon AWS dazu verpflichtet, die Daten unserer Nutzer zu schützen, entsprechend dessen Datenschutzbestimmungen in unserem Auftrag zu verarbeiten und insbesondere nicht an Dritte weiter zu geben. Die Datenschutzbestimmungen von Amazon AWS können Sie hier https://aws.amazon.com/de/privacy/ und hier https://aws.amazon.com/de/compliance/eu-data-protection/ nachlesen.

    Zur Erstellung der Newsletter und Verwaltung der E-Mail-Adressen für den Versand von Newslettern nutzen wir darüber hinaus, die selbst gehostete Software Sendy (Mehr Informationen unter https://sendy.co/ ). Eine Weitergabe personenbezogener Daten an Dritte für den Zweck der Erstellung der Newsletter und die Verwaltung der E-Mail-Adressen findet nicht statt.

    Die Newsletter enthalten einen sog. „web-beacon“, d.h. eine pixelgroße Datei, die beim Öffnen des Newsletters abgerufen wird. Im Rahmen dieses Abrufs werden zunächst technische Informationen, wie Informationen zum Browser und Ihrem System, als auch Ihre IP-Adresse und Zeitpunkt des Abrufs erhoben. Diese Informationen werden zur technischen Verbesserung der Services anhand der technischen Daten oder der Zielgruppen und ihres Leseverhaltens anhand derer Abruforte (die mit Hilfe der IP-Adresse bestimmbar sind) oder der Zugriffszeiten genutzt.

    Zu den statistischen Erhebungen gehört ebenfalls die Feststellung, ob die Newsletter geöffnet werden, wann sie geöffnet werden und welche Links geklickt werden. Diese Informationen können aus technischen Gründen zwar den einzelnen Newsletterempfängern zugeordnet werden. Es ist jedoch weder unser Bestreben einzelne Nutzer zu beobachten. Die Auswertungen dienen uns viel mehr dazu, die Lesegewohnheiten unserer Nutzer zu erkennen und unsere Inhalte auf sie anzupassen oder unterschiedliche Inhalte entsprechend den Interessen unserer Nutzer zu versenden.

    Es gibt Fälle, in denen wir die Newsletterempfänger auf unsere Webseiten leiten. Z.B. enthalten unsere Newsletter einen Link, mit dem die Newsletterempfänger die Newsletter online abrufen können (z.B. bei Darstellungsproblemen im E-Mailprogramm). Ferner können Newsletterempfänger ihre Daten, wie z.B. die E-Mailadresse nachträglich korrigieren.

    b) Rechtsgrundlage für die Datenverarbeitung

    Entsprechend den Vorgaben der ab dem 25. Mai 2018 geltenden Datenschutzgrundverordnung (DSGVO) informieren wir Sie, dass die Einwilligungen in den Versand der E-Mailadressen auf Grundlage der Art. 6 Abs. 1 lit. a, 7 DSGVO sowie § 7 Abs. 2 Nr. 3, bzw. Abs. 3 UWG erfolgt.

    Der Einsatz des Versanddienstleisters Amazon AWS, Durchführung der statistischen Erhebungen und Analysen sowie Protokollierung des Anmeldeverfahrens, erfolgen auf Grundlage unserer berechtigten Interessen gem. Art. 6 Abs. 1 lit. f DSGVO. Unser Interesse richtet sich auf den Einsatz eines nutzerfreundlichen sowie sicheren Newslettersystems, das sowohl unseren geschäftlichen Interessen dient, als auch den Erwartungen der Nutzer entspricht.

    c) Zweck der Datenverarbeitung

    Die Erhebung der E-Mail-Adresse und der oben genannten Daten dient dazu, den Newsletter zielgruppen- und interessengerecht zuzustellen.

    d) Dauer der Speicherung

    Die Daten werden gelöscht, sobald sie für die Erreichung des Zweckes ihrer Erhebung nicht mehr erforderlich sind. Die E-Mail-Adresse des Nutzers wird demnach solange gespeichert, wie das Abonnement des Newsletters aktiv ist.

    e) Widerspruchs- und Beseitigungsmöglichkeit

    Das Abonnement kann der Nutzer jederzeit in seinem Nutzerprofil oder durch eine Abmeldefunktion am Ende jeder versendeten Newsletter-E-Mail kündigen.

    Da die Anmeldung zum Newsletter an unsere Registrierung gekoppelt ist, findet keine Löschung der oben angeführten personenbezogenen Daten statt. Diese werden erst durch eine Löschung des Nutzerprofils aus unserem System entfernt (vgl. Punkt VII Registrierung).

    X. Vom User im Forum selbst gespeicherte Daten

    a) Beschreibung und Umfang der Datenverarbeitung

    Auf unserer Internetseite gibt es für registrierte Nutzer die Möglichkeit Inhalte selbst zu speichern. Diese Inhalte können folgende sein:

    (1) Foren- / Chatbeiträge
    (2) Kommentare
    (3) Bewertungen
    (4) Hochgeladene Dokumente
    (5) Profiltexte
    (6) Verfasste Artikel
    (7) Private Nachrichten

    Je nach Eingabefunktion sind die Inhalte von unterschiedlichen Personen oder Personengruppen einsehbar. Öffentlich einsehbare Inhalte sind dabei:

    (1) Vom User verfasste Forenbeiträge und Kommentare unter Beiträgen, Datenbankeinträgen oder anderen Seiten
    (2) Informationen des Users, die dieser in seinem Profil öffentlich zugänglich gemacht hat

    Nur für andere registrierte Mitglieder unserer Seite einsehbare Inhalte sind:

    (1) Hochgeladene Dokumente in unserer Datenbank

    Nur für den jeweilig ausgewählten Empfänger sichtbare Inhalte sind:

    (1) Private Nachrichten

    Ob es sich bei den durch den Nutzer eingespeisten Inhalten um personenbezogene Daten handelt oder nicht, kann von uns nicht überprüft werden.

    Um jeden so gespeicherten Datensatz zuordnen zu können, werden folgende Daten durch unser System mitgespeichert:

    (1) IP-Adresse des Nutzers
    (2) Zeitpunkt der Eintragung
    (3) Nutzerkennung

    Die durch den Nutzer gespeicherten Daten werden lediglich zur Verbesserung unseres Onlineangebots verarbeitet und ggf. ausgewertet. Eine Weitergabe an Dritte findet durch uns nicht statt.

    Die Einwilligung für die Verarbeitung der oben genannten Daten erfolgt durch die Registrierung und dem Zustimmen unserer Allgemeinen Geschäftsbedingungen.

    b) Rechtsgrundlage für die Datenverarbeitung

    Die Rechtsgrundlage für die Verarbeitung der Daten ist Art. 6 Abs. 1 lit. a DSGVO.

    c) Zweck der Datenverarbeitung

    Wir wollen den Schülern und Schülerinnen eine Plattform bieten, die es ihnen ermöglicht sich schulübergreifend zu dem Themen des Zentralabiturs auszutauschen. Dieser Austausch wird durch die oben aufgeführten Wege der Datenspeicherung ermöglicht.

    d) Dauer der Speicherung

    Da der schulübergreifende Austausch nicht nur innerhalb einer Jahrgangsstufe stattfinden soll, sondern auch Jahrgangsübergreifend, speichern wir die Inhalte dauerhaft. So können auch noch nachfolgende Abiturjahrgänge von dem Wissensaustausch anderer Jahrgänge profitieren.

    e) Widerspruchs- und Beseitigungsmöglichkeit

    Als Nutzer haben sie jederzeit die Möglichkeit, die Registrierung über die Account-Löschen-Funktion aufzulösen. In diesem Fall werden alle von ihnen gespeicherten Inhalte anonymisiert. Es ist dann kein Rückschluss auf ihre Person mehr möglich.

    Darüber hinaus haben Sie die Möglichkeit all ihre eingespeisten Inhalte jederzeit einzeln zu bearbeiten oder zu löschen.

    XI. Social-Media-Plugins

    a) Datenschutzbestimmungen zu Einsatz und Verwendung von Facebook

    Auf unserer Internetseite haben wir Komponenten von Facebook integriert.

    Diese Komponenten sind:

    (1) Die Teilen-Funktion
    (2) Facebook Login

    Die Teilen-Funktion ermöglicht dem Nutzer einzelne Seiteninhalte in dem sozialen Netzwerk namens Facebook zu veröffentlichen.

    Der Facebook Login ermöglicht dem Nutzer, sich mit seinem Facebook Account auf dieser Internetseite anzumelden.

    Facebook ist ein soziales Netzwerk. Ein soziales Netzwerk ist ein im Internet betriebener sozialer Treffpunkt, eine Online-Gemeinschaft, die es den Nutzern in der Regel ermöglicht, untereinander zu kommunizieren und im virtuellen Raum zu interagieren. Ein soziales Netzwerk kann als Plattform zum Austausch von Meinungen und Erfahrungen dienen oder ermöglicht es der Internetgemeinschaft, persönliche oder unternehmensbezogene Informationen bereitzustellen. Facebook ermöglicht den Nutzern des sozialen Netzwerkes unter anderem die Erstellung von privaten Profilen, den Upload von Fotos und eine Vernetzung über Freundschaftsanfragen.

    Betreibergesellschaft von Facebook ist die Facebook, Inc., 1 Hacker Way, Menlo Park, CA 94025, USA. Für die Verarbeitung personenbezogener Daten Verantwortlicher ist, wenn eine betroffene Person außerhalb der USA oder Kanada lebt, die Facebook Ireland Ltd., 4 Grand Canal Square, Grand Canal Harbour, Dublin 2, Ireland.

    Eine Gesamtübersicht über alle Facebook-Plug-Ins kann unter https://developers.facebook.com/docs/plugins/?locale=de_DE abgerufen werden.

    Alle Facebook-Plug-Ins auf unserer Seite sind standartgemäß deaktiviert. Dies dient dazu ihre Daten zu schützen. Eine Aktivierung der jeweiligen Komponente ist nur durch eine entsprechende Bestätigung eines Hinweises (beim Facebook-Login) oder durch einen Klick auf eine grafische Darstellung der Facebook-Komponente (Teilen-Button) möglich. Mit Aktivierung einer Facebook-Komponente wird unser System veranlasst, eine Verbindung mit Facebook aufzubauen. Im Rahmen dieses technischen Verfahrens erhält Facebook Kenntnis darüber, welche konkrete Unterseite unserer Internetseite durch die betroffene Person besucht wird.

    Diese Informationen werden durch die Facebook-Komponente gesammelt und durch Facebook dem jeweiligen Facebook-Account der betroffenen Person zugeordnet. In welcher Art und Weise die so erhobenen Daten verarbeitet werden kann der Datenrichtlinie von Facebook unter https://de-de.facebook.com/about/privacy/ entnommen werden. Ferner wird dort erläutert, welche Einstellungsmöglichkeiten Facebook zum Schutz der Privatsphäre der betroffenen Person bietet. Zudem sind unterschiedliche Applikationen erhältlich, die es ermöglichen, eine Datenübermittlung an Facebook zu unterdrücken. Solche Applikationen können durch die betroffene Person genutzt werden, um eine Datenübermittlung an Facebook zu unterdrücken.

    b) Datenschutzbestimmungen zu Einsatz und Verwendung von Google

    Auf unserer Internetseite haben wir Komponente des Unternehmens Google integriert.

    Diese Komponenten sind:

    (1) Die Teilen-Funktion von Google+
    (2) Die Google-Sign-In-Funktion

    Die Teilen-Funktion gehört zu der Plattform Google+ und ermöglicht dem Nutzer einzelne Seiteninhalte in dem sozialen Netzwerk namens Google+ zu verbreiten.

    Ein soziales Netzwerk ist ein im Internet betriebener sozialer Treffpunkt, eine Online-Gemeinschaft, die es den Nutzern in der Regel ermöglicht, untereinander zu kommunizieren und im virtuellen Raum zu interagieren. Ein soziales Netzwerk kann als Plattform zum Austausch von Meinungen und Erfahrungen dienen oder ermöglicht es der Internetgemeinschaft, persönliche oder unternehmensbezogene Informationen bereitzustellen. Google+ ermöglicht den Nutzern des sozialen Netzwerkes unter anderem die Erstellung von privaten Profilen, den Upload von Fotos und eine Vernetzung über Freundschaftsanfragen.

    Genauere Informationen zu Google+ sind unter https://developers.google.com/+/ abrufbar.

    Die Google-Sign-In-Funktion ermöglicht den Nutzern der zahlreichen Google Dienste, sich mit ihrem Google Account auf dieser Internetseite anzumelden. Eine Auflistung aller von Google angebotenen Dienste kann unter https://www.google.com/intl/de/about/products/ eingesehen werden.

    Betreibergesellschaft dieser Dienste ist die Google Inc., 1600 Amphitheatre Pkwy, Mountain View, CA 94043-1351, USA.

    Alle Google-Komponenten auf unserer Seite sind standartgemäß deaktiviert. Dies dient dazu ihre Daten zu schützen. Eine Aktivierung der jeweiligen Komponente ist nur durch eine entsprechende Bestätigung eines Hinweises (beim Google Sign-In) oder durch einen Klick auf eine grafische Darstellung der Google-Komponente (Teilen-Button) möglich. Mit Aktivierung einer Google-Komponente wird unser System veranlasst, eine Verbindung mit Google aufzubauen. Im Rahmen dieses technischen Verfahrens erhält Google Kenntnis darüber, welche konkrete Unterseite unserer Internetseite durch die betroffene Person besucht wird.

    Diese Informationen werden durch die Google-Komponente gesammelt und durch Google dem jeweiligen Google-Account der betroffenen Person zugeordnet. In welcher Art und Weise die so erhobenen Daten verarbeitet werden kann den geltenden Datenschutzbestimmungen von Google unter https://www.google.de/intl/de/policies/privacy/ entnommen werden.

    c) Datenschutzbestimmungen zu Einsatz und Verwendung von Twitter

    Auf unserer Internetseite haben wir Komponente von Twitter integriert.

    Diese Komponenten sind:

    (1) Die Teilen- bzw. Tweet-Funktion von Twitter

    Twitter ist ein multilingualer öffentlich zugänglicher Mikroblogging-Dienst, auf welchem die Nutzer sogenannte Tweets, also Kurznachrichten, die auf eine bestimmte Anzahl an Zeichen begrenzt sind, veröffentlichen und verbreiten können. Diese Kurznachrichten sind für jedermann, also auch für nicht bei Twitter angemeldete Personen abrufbar. Die Tweets werden aber auch den sogenannten Followern des jeweiligen Nutzers angezeigt. Follower sind andere Twitter-Nutzer, die den Tweets eines Nutzers folgen. Ferner ermöglicht Twitter über Hashtags, Verlinkungen oder Retweets die Ansprache eines breiten Publikums.

    Betreibergesellschaft von Twitter ist die Twitter, Inc., 1355 Market Street, Suite 900, San Francisco, CA 94103, USA.

    Alle Twitter-Komponenten auf unserer Seite sind standartgemäß deaktiviert. Dies dient dazu ihre Daten zu schützen. Eine Aktivierung der jeweiligen Komponente ist nur durch einen Klick auf eine grafische Darstellung der Twitter -Komponente (Teilen- bzw. Tweet-Button) möglich. Mit Aktivierung einer Twitter-Komponente wird unser System veranlasst, eine Verbindung mit Twitter aufzubauen. Im Rahmen dieses technischen Verfahrens erhält Twitter Kenntnis darüber, welche konkrete Unterseite unserer Internetseite durch die betroffene Person besucht wird.

    Diese Informationen werden durch die Twitter -Komponente gesammelt und durch Twitter dem jeweiligen Twitter-Account der betroffenen Person zugeordnet. In welcher Art und Weise die so erhobenen Daten verarbeitet werden kann den geltenden Datenschutzbestimmungen von Twitter unter https://twitter.com/privacy?lang=de entnommen werden.

    d) Datenschutzbestimmungen zu Einsatz und Verwendung von YouTube

    Auf unserer Internetseite haben wir Komponente von YouTube integriert.

    Diese Komponenten sind:

    (1) Die Einbindung von YouTube-Videos

    YouTube ist ein Internet-Videoportal, dass Video-Publishern das kostenlose Einstellen von Videoclips und anderen Nutzern die ebenfalls kostenfreie Betrachtung, Bewertung und Kommentierung dieser ermöglicht. YouTube gestattet die Publikation aller Arten von Videos, weshalb sowohl komplette Film- und Fernsehsendungen, aber auch Musikvideos, Trailer oder von Nutzern selbst angefertigte Videos über das Internetportal abrufbar sind.

    Betreibergesellschaft von YouTube ist die YouTube, LLC, 901 Cherry Ave., San Bruno, CA 94066, USA. Die YouTube, LLC ist einer Tochtergesellschaft der Google Inc., 1600 Amphitheatre Pkwy, Mountain View, CA 94043-1351, USA.

    Durch jeden Aufruf einer der Einzelseiten dieser Internetseite und auf welcher eine YouTube-Komponente (YouTube-Video) integriert wurde, wird der Internetbrowser auf dem informationstechnologischen System der betroffenen Person automatisch durch die jeweilige YouTube-Komponente veranlasst, eine Darstellung der entsprechenden YouTube-Komponente von YouTube herunterzuladen. Weitere Informationen zu YouTube können unter https://www.youtube.com/yt/about/de/ abgerufen werden. Im Rahmen dieses technischen Verfahrens erhalten YouTube und Google Kenntnis darüber, welche konkrete Unterseite unserer Internetseite durch die betroffene Person besucht wird.

    Sofern die betroffene Person gleichzeitig bei YouTube eingeloggt ist, erkennt YouTube mit dem Aufruf einer Unterseite, die ein YouTube-Video enthält, welche konkrete Unterseite unserer Internetseite die betroffene Person besucht. Diese Informationen werden durch YouTube und Google gesammelt und dem jeweiligen YouTube-Account der betroffenen Person zugeordnet.

    YouTube und Google erhalten über die YouTube-Komponente immer dann eine Information darüber, dass die betroffene Person unsere Internetseite besucht hat, wenn die betroffene Person zum Zeitpunkt des Aufrufs unserer Internetseite gleichzeitig bei YouTube eingeloggt ist; dies findet unabhängig davon statt, ob die betroffene Person ein YouTube-Video anklickt oder nicht. Ist eine derartige Übermittlung dieser Informationen an YouTube und Google von der betroffenen Person nicht gewollt, kann diese die Übermittlung dadurch verhindern, dass sie sich vor einem Aufruf unserer Internetseite aus ihrem YouTube-Account ausloggt.

    Die von YouTube veröffentlichten Datenschutzbestimmungen, die unter https://www.google.de/intl/de/policies/privacy/ abrufbar sind, geben Aufschluss über die Erhebung, Verarbeitung und Nutzung personenbezogener Daten durch YouTube und Google.

    XII. Zahlungsdienstleister

    a) Datenschutzbestimmungen zu PayPal als Zahlungsart

    Auf unserer Internetseite haben wir Komponente von PayPal integriert.

    Diese Komponenten sind:

    (1) Bezahlfunktion von PayPal

    PayPal ist ein Online-Zahlungsdienstleister. Zahlungen werden über sogenannte PayPal-Konten abgewickelt, die virtuelle Privat- oder Geschäftskonten darstellen. Zudem besteht bei PayPal die Möglichkeit, virtuelle Zahlungen über Kreditkarten abzuwickeln, wenn ein Nutzer kein PayPal-Konto unterhält. Ein PayPal-Konto wird über eine E-Mail-Adresse geführt, weshalb es keine klassische Kontonummer gibt. PayPal ermöglicht es, Online-Zahlungen an Dritte auszulösen oder auch Zahlungen zu empfangen. PayPal übernimmt ferner Treuhänderfunktionen und bietet Käuferschutzdienste an.

    Die Europäische Betreibergesellschaft von PayPal ist die PayPal (Europe) S.à.r.l. & Cie. S.C.A., 22-24 Boulevard Royal, 2449 Luxembourg, Luxemburg.

    Wählt die betroffene Person während des Bestellvorgangs in unserem Online-Shop als Zahlungsmöglichkeit „PayPal“ aus, werden automatisiert Daten der betroffenen Person an PayPal übermittelt. Mit der Auswahl dieser Zahlungsoption willigt die betroffene Person in die zur Zahlungsabwicklung erforderliche Übermittlung personenbezogener Daten ein.

    Bei den an PayPal übermittelten personenbezogenen Daten handelt es sich in der Regel um Vorname, Nachname, Adresse, Email-Adresse, IP-Adresse, Telefonnummer, Mobiltelefonnummer oder andere Daten, die zur Zahlungsabwicklung notwendig sind. Zur Abwicklung des Kaufvertrages notwendig sind auch solche personenbezogenen Daten, die im Zusammenhang mit der jeweiligen Bestellung stehen.

    Die Übermittlung der Daten bezweckt die Zahlungsabwicklung und die Betrugsprävention. Der für die Verarbeitung Verantwortliche wird PayPal personenbezogene Daten insbesondere dann übermitteln, wenn ein berechtigtes Interesse für die Übermittlung gegeben ist. Die zwischen PayPal und dem für die Verarbeitung Verantwortlichen ausgetauschten personenbezogenen Daten werden von PayPal unter Umständen an Wirtschaftsauskunfteien übermittelt. Diese Übermittlung bezweckt die Identitäts- und Bonitätsprüfung.

    PayPal gibt die personenbezogenen Daten gegebenenfalls an verbundene Unternehmen und Leistungserbringer oder Subunternehmer weiter, soweit dies zur Erfüllung der vertraglichen Verpflichtungen erforderlich ist oder die Daten im Auftrag verarbeitet werden sollen.

    Die betroffene Person hat die Möglichkeit, die Einwilligung zum Umgang mit personenbezogenen Daten jederzeit gegenüber PayPal zu widerrufen. Ein Widerruf wirkt sich nicht auf personenbezogene Daten aus, die zwingend zur (vertragsgemäßen) Zahlungsabwicklung verarbeitet, genutzt oder übermittelt werden müssen.

    Die geltenden Datenschutzbestimmungen von PayPal können unter https://www.paypal.com/de/webapps/mpp/ua/privacy-full abgerufen werden.

    XIII. Anzeigen- und Marketing-Dienste

    a) Datenschutzbestimmungen zu Einsatz und Verwendung von Google AdSense

    Auf unserer Internetseite haben wir Komponente von Google AdSense integriert.

    Diese Komponenten sind:

    (1) Die Platzierung von Werbeanzeigen durch Google Adsense

    Google AdSense ist ein Online-Dienst, über welchen eine Vermittlung von Werbung auf Drittseiten ermöglicht wird. Google AdSense beruht auf einem Algorithmus, welcher die auf Drittseiten angezeigten Werbeanzeigen passend zu den Inhalten der jeweiligen Drittseite auswählt. Google AdSense gestattet ein interessenbezogenes Targeting des Internetnutzers, welches mittels Generierung von individuellen Benutzerprofilen umgesetzt wird.

    Betreibergesellschaft der Google-AdSense-Komponente ist die Alphabet Inc., 1600 Amphitheatre Pkwy, Mountain View, CA 94043-1351, USA.

    Der Zweck der Google-AdSense-Komponente ist die Einbindung von Werbeanzeigen auf unserer Internetseite. Google-AdSense setzt ein Cookie auf dem informationstechnologischen System der betroffenen Person. Was Cookies sind, wurde oben bereits erläutert. Mit der Setzung des Cookies wird der Alphabet Inc. eine Analyse der Benutzung unserer Internetseite ermöglicht. Durch jeden Aufruf einer der Einzelseiten dieser Internetseite, die durch den für die Verarbeitung Verantwortlichen betrieben wird und auf welcher eine Google-AdSense-Komponente integriert wurde, wird der Internetbrowser auf dem informationstechnologischen System der betroffenen Person automatisch durch die jeweilige Google-AdSense-Komponente veranlasst, Daten zum Zwecke der Online-Werbung und der Abrechnung von Provisionen an die Alphabet Inc. zu übermitteln. Im Rahmen dieses technischen Verfahrens erhält die Alphabet Inc. Kenntnis über personenbezogene Daten, wie der IP-Adresse der betroffenen Person, die der Alphabet Inc. unter anderem dazu dienen, die Herkunft der Besucher und Klicks nachzuvollziehen und in der Folge Provisionsabrechnungen zu ermöglichen.

    Die betroffene Person kann die Setzung von Cookies durch unsere Internetseite, wie oben bereits dargestellt, jederzeit mittels einer entsprechenden Einstellung des genutzten Internetbrowsers verhindern und damit der Setzung von Cookies dauerhaft widersprechen. Eine solche Einstellung des genutzten Internetbrowsers würde auch verhindern, dass die Alphabet Inc. ein Cookie auf dem informationstechnologischen System der betroffenen Person setzt. Zudem kann ein von der Alphabet Inc. bereits gesetzter Cookie jederzeit über den Internetbrowser oder andere Softwareprogramme gelöscht werden.

    Google AdSense verwendet zudem sogenannte Zählpixel. Ein Zählpixel ist eine Miniaturgrafik, die in Internetseiten eingebettet wird, um eine Logdatei-Aufzeichnung und eine Logdatei-Analyse zu ermöglichen, wodurch eine statistische Auswertung durchgeführt werden kann. Anhand des eingebetteten Zählpixels kann die Alphabet Inc. erkennen, ob und wann eine Internetseite von einer betroffenen Person geöffnet wurde und welche Links von der betroffenen Person angeklickt wurden. Zählpixel dienen unter anderem dazu, den Besucherfluss einer Internetseite auszuwerten.

    Über Google AdSense werden personenbezogene Daten und Informationen, was auch die IP-Adresse umfasst und zur Erfassung und Abrechnung der angezeigten Werbeanzeigen notwendig ist, an die Alphabet Inc. in die Vereinigten Staaten von Amerika übertragen. Diese personenbezogenen Daten werden in den Vereinigten Staaten von Amerika gespeichert und verarbeitet. Die Alphabet Inc. gibt diese über das technische Verfahren erhobenen personenbezogenen Daten unter Umständen an Dritte weiter.

    Google-AdSense wird unter diesem Link https://www.google.de/intl/de/adsense/start/ genauer erläutert.

    XIV. Rechte der betroffenen Person

    Werden personenbezogene Daten von Ihnen verarbeitet, sind Sie Betroffener i.S.d. DSGVO und es stehen Ihnen folgende Rechte gegenüber dem Verantwortlichen zu:

    1. Auskunftsrecht

    Sie können von dem Verantwortlichen eine Bestätigung darüber verlangen, ob personenbezogene Daten, die Sie betreffen, von uns verarbeitet werden.

    Liegt eine solche Verarbeitung vor, können Sie von dem Verantwortlichen über folgende Informationen Auskunft verlangen:

    (1) die Zwecke, zu denen die personenbezogenen Daten verarbeitet werden;
    (2) die Kategorien von personenbezogenen Daten, welche verarbeitet werden;
    (3) die Empfänger bzw. die Kategorien von Empfängern, gegenüber denen die Sie betreffenden personenbezogenen Daten offengelegt wurden oder noch offengelegt werden;
    (4) die geplante Dauer der Speicherung der Sie betreffenden personenbezogenen Daten oder, falls konkrete Angaben hierzu nicht möglich sind, Kriterien für die Festlegung der Speicherdauer;
    (5) das Bestehen eines Rechts auf Berichtigung oder Löschung der Sie betreffenden personenbezogenen Daten, eines Rechts auf Einschränkung der Verarbeitung durch den Verantwortlichen oder eines Widerspruchsrechts gegen diese Verarbeitung;
    (6) das Bestehen eines Beschwerderechts bei einer Aufsichtsbehörde;
    (7) alle verfügbaren Informationen über die Herkunft der Daten, wenn die personenbezogenen Daten nicht bei der betroffenen Person erhoben werden;
    (8) das Bestehen einer automatisierten Entscheidungsfindung einschließlich Profiling gemäß Art. 22 Abs. 1 und 4 DSGVO und – zumindest in diesen Fällen – aussagekräftige Informationen über die involvierte Logik sowie die Tragweite und die angestrebten Auswirkungen einer derartigen Verarbeitung für die betroffene Person.

    Ihnen steht das Recht zu, Auskunft darüber zu verlangen, ob die Sie betreffenden personenbezogenen Daten in ein Drittland oder an eine internationale Organisation übermittelt werden. In diesem Zusammenhang können Sie verlangen, über die geeigneten Garantien gem. Art. 46 DSGVO im Zusammenhang mit der Übermittlung unterrichtet zu werden.

    2. Recht auf Berichtigung

    Sie haben ein Recht auf Berichtigung und/oder Vervollständigung gegenüber dem Verantwortlichen, sofern die verarbeiteten personenbezogenen Daten, die Sie betreffen, unrichtig oder unvollständig sind. Der Verantwortliche hat die Berichtigung unverzüglich vorzunehmen.

    3. Recht auf Einschränkung der Verarbeitung

    Unter den folgenden Voraussetzungen können Sie die Einschränkung der Verarbeitung der Sie betreffenden personenbezogenen Daten verlangen:
    (1) wenn Sie die Richtigkeit der Sie betreffenden personenbezogenen für eine Dauer bestreiten, die es dem Verantwortlichen ermöglicht, die Richtigkeit der personenbezogenen Daten zu überprüfen;
    (2) die Verarbeitung unrechtmäßig ist und Sie die Löschung der personenbezogenen Daten ablehnen und stattdessen die Einschränkung der Nutzung der personenbezogenen Daten verlangen;
    (3) der Verantwortliche die personenbezogenen Daten für die Zwecke der Verarbeitung nicht länger benötigt, Sie diese jedoch zur Geltendmachung, Ausübung oder Verteidigung von Rechtsansprüchen benötigen, oder
    (4) wenn Sie Widerspruch gegen die Verarbeitung gemäß Art. 21 Abs. 1 DSGVO eingelegt haben und noch nicht feststeht, ob die berechtigten Gründe des Verantwortlichen gegenüber Ihren Gründen überwiegen.

    Wurde die Verarbeitung der Sie betreffenden personenbezogenen Daten eingeschränkt, dürfen diese Daten – von ihrer Speicherung abgesehen – nur mit Ihrer Einwilligung oder zur Geltendmachung, Ausübung oder Verteidigung von Rechtsansprüchen oder zum Schutz der Rechte einer anderen natürlichen oder juristischen Person oder aus Gründen eines wichtigen öffentlichen Interesses der Union oder eines Mitgliedstaats verarbeitet werden.

    Wurde die Einschränkung der Verarbeitung nach den o.g. Voraussetzungen eingeschränkt, werden Sie von dem Verantwortlichen unterrichtet bevor die Einschränkung aufgehoben wird.

    4. Recht auf Löschung

    a) Löschungspflicht

    Sie können von dem Verantwortlichen verlangen, dass die Sie betreffenden personenbezogenen Daten unverzüglich gelöscht werden, und der Verantwortliche ist verpflichtet, diese Daten unverzüglich zu löschen, sofern einer der folgenden Gründe zutrifft:

    (1) Die Sie betreffenden personenbezogenen Daten sind für die Zwecke, für die sie erhoben oder auf sonstige Weise verarbeitet wurden, nicht mehr notwendig.
    (2) Sie widerrufen Ihre Einwilligung, auf die sich die Verarbeitung gem. Art. 6 Abs. 1 lit. a oder Art. 9 Abs. 2 lit. a DSGVO stützte, und es fehlt an einer anderweitigen Rechtsgrundlage für die Verarbeitung.
    (3) Sie legen gem. Art. 21 Abs. 1 DSGVO Widerspruch gegen die Verarbeitung ein und es liegen keine vorrangigen berechtigten Gründe für die Verarbeitung vor, oder Sie legen gem. Art. 21 Abs. 2 DSGVO Widerspruch gegen die Verarbeitung ein.
    (4) Die Sie betreffenden personenbezogenen Daten wurden unrechtmäßig verarbeitet.
    (5) Die Löschung der Sie betreffenden personenbezogenen Daten ist zur Erfüllung einer rechtlichen Verpflichtung nach dem Unionsrecht oder dem Recht der Mitgliedstaaten erforderlich, dem der Verantwortliche unterliegt.
    (6) Die Sie betreffenden personenbezogenen Daten wurden in Bezug auf angebotene Dienste der Informationsgesellschaft gemäß Art. 8 Abs. 1 DSGVO erhoben.

    b) Information an Dritte

    Hat der Verantwortliche die Sie betreffenden personenbezogenen Daten öffentlich gemacht und ist er gem. Art. 17 Abs. 1 DSGVO zu deren Löschung verpflichtet, so trifft er unter Berücksichtigung der verfügbaren Technologie und der Implementierungskosten angemessene Maßnahmen, auch technischer Art, um für die Datenverarbeitung Verantwortliche, die die personenbezogenen Daten verarbeiten, darüber zu informieren, dass Sie als betroffene Person von ihnen die Löschung aller Links zu diesen personenbezogenen Daten oder von Kopien oder Replikationen dieser personenbezogenen Daten verlangt haben.

    c) Ausnahmen

    Das Recht auf Löschung besteht nicht, soweit die Verarbeitung erforderlich ist

    (1) zur Ausübung des Rechts auf freie Meinungsäußerung und Information;
    (2) zur Erfüllung einer rechtlichen Verpflichtung, die die Verarbeitung nach dem Recht der Union oder der Mitgliedstaaten, dem der Verantwortliche unterliegt, erfordert, oder zur Wahrnehmung einer Aufgabe, die im öffentlichen Interesse liegt oder in Ausübung öffentlicher Gewalt erfolgt, die dem Verantwortlichen übertragen wurde;
    (3) aus Gründen des öffentlichen Interesses im Bereich der öffentlichen Gesundheit gemäß Art. 9 Abs. 2 lit. h und i sowie Art. 9 Abs. 3 DSGVO;
    (4) für im öffentlichen Interesse liegende Archivzwecke, wissenschaftliche oder historische Forschungszwecke oder für statistische Zwecke gem. Art. 89 Abs. 1 DSGVO, soweit das unter Abschnitt a) genannte Recht voraussichtlich die Verwirklichung der Ziele dieser Verarbeitung unmöglich macht oder ernsthaft beeinträchtigt, oder
    (5) zur Geltendmachung, Ausübung oder Verteidigung von Rechtsansprüchen.

    5. Recht auf Unterrichtung

    Haben Sie das Recht auf Berichtigung, Löschung oder Einschränkung der Verarbeitung gegenüber dem Verantwortlichen geltend gemacht, ist dieser verpflichtet, allen Empfängern, denen die Sie betreffenden personenbezogenen Daten offengelegt wurden, diese Berichtigung oder Löschung der Daten oder Einschränkung der Verarbeitung mitzuteilen, es sei denn, dies erweist sich als unmöglich oder ist mit einem unverhältnismäßigen Aufwand verbunden.

    Ihnen steht gegenüber dem Verantwortlichen das Recht zu, über diese Empfänger unterrichtet zu werden.

    6. Recht auf Datenübertragbarkeit

    Sie haben das Recht, die Sie betreffenden personenbezogenen Daten, die Sie dem Verantwortlichen bereitgestellt haben, in einem strukturierten, gängigen und maschinenlesbaren Format zu erhalten. Außerdem haben Sie das Recht diese Daten einem anderen Verantwortlichen ohne Behinderung durch den Verantwortlichen, dem die personenbezogenen Daten bereitgestellt wurden, zu übermitteln, sofern

    (1) die Verarbeitung auf einer Einwilligung gem. Art. 6 Abs. 1 lit. a DSGVO oder Art. 9 Abs. 2 lit. a DSGVO oder auf einem Vertrag gem. Art. 6 Abs. 1 lit. b DSGVO beruht und
    (2) die Verarbeitung mithilfe automatisierter Verfahren erfolgt.

    In Ausübung dieses Rechts haben Sie ferner das Recht, zu erwirken, dass die Sie betreffenden personenbezogenen Daten direkt von einem Verantwortlichen einem anderen Verantwortlichen übermittelt werden, soweit dies technisch machbar ist. Freiheiten und Rechte anderer Personen dürfen hierdurch nicht beeinträchtigt werden.

    Das Recht auf Datenübertragbarkeit gilt nicht für eine Verarbeitung personenbezogener Daten, die für die Wahrnehmung einer Aufgabe erforderlich ist, die im öffentlichen Interesse liegt oder in Ausübung öffentlicher Gewalt erfolgt, die dem Verantwortlichen übertragen wurde.

    7. Widerspruchsrecht

    Sie haben das Recht, aus Gründen, die sich aus ihrer besonderen Situation ergeben, jederzeit gegen die Verarbeitung der Sie betreffenden personenbezogenen Daten, die aufgrund von Art. 6 Abs. 1 lit. e oder f DSGVO erfolgt, Widerspruch einzulegen; dies gilt auch für ein auf diese Bestimmungen gestütztes Profiling.

    Der Verantwortliche verarbeitet die Sie betreffenden personenbezogenen Daten nicht mehr, es sei denn, er kann zwingende schutzwürdige Gründe für die Verarbeitung nachweisen, die Ihre Interessen, Rechte und Freiheiten überwiegen, oder die Verarbeitung dient der Geltendmachung, Ausübung oder Verteidigung von Rechtsansprüchen.

    Werden die Sie betreffenden personenbezogenen Daten verarbeitet, um Direktwerbung zu betreiben, haben Sie das Recht, jederzeit Widerspruch gegen die Verarbeitung der Sie betreffenden personenbezogenen Daten zum Zwecke derartiger Werbung einzulegen; dies gilt auch für das Profiling, soweit es mit solcher Direktwerbung in Verbindung steht.

    Widersprechen Sie der Verarbeitung für Zwecke der Direktwerbung, so werden die Sie betreffenden personenbezogenen Daten nicht mehr für diese Zwecke verarbeitet.

    Sie haben die Möglichkeit, im Zusammenhang mit der Nutzung von Diensten der Informationsgesellschaft – ungeachtet der Richtlinie 2002/58/EG – Ihr Widerspruchsrecht mittels automatisierter Verfahren auszuüben, bei denen technische Spezifikationen verwendet werden.

    8. Recht auf Widerruf der datenschutzrechtlichen Einwilligungserklärung

    Sie haben das Recht, Ihre datenschutzrechtliche Einwilligungserklärung jederzeit zu widerrufen. Durch den Widerruf der Einwilligung wird die Rechtmäßigkeit der aufgrund der Einwilligung bis zum Widerruf erfolgten Verarbeitung nicht berührt.

    9. Automatisierte Entscheidung im Einzelfall einschließlich Profiling

    Sie haben das Recht, nicht einer ausschließlich auf einer automatisierten Verarbeitung – einschließlich Profiling – beruhenden Entscheidung unterworfen zu werden, die Ihnen gegenüber rechtliche Wirkung entfaltet oder Sie in ähnlicher Weise erheblich beeinträchtigt. Dies gilt nicht, wenn die Entscheidung

    (1) für den Abschluss oder die Erfüllung eines Vertrags zwischen Ihnen und dem Verantwortlichen erforderlich ist,
    (2) aufgrund von Rechtsvorschriften der Union oder der Mitgliedstaaten, denen der Verantwortliche unterliegt, zulässig ist und diese Rechtsvorschriften angemessene Maßnahmen zur Wahrung Ihrer Rechte und Freiheiten sowie Ihrer berechtigten Interessen enthalten oder
    (3) mit Ihrer ausdrücklichen Einwilligung erfolgt.

    Allerdings dürfen diese Entscheidungen nicht auf besonderen Kategorien personenbezogener Daten nach Art. 9 Abs. 1 DSGVO beruhen, sofern nicht Art. 9 Abs. 2 lit. a oder g DSGVO gilt und angemessene Maßnahmen zum Schutz der Rechte und Freiheiten sowie Ihrer berechtigten Interessen getroffen wurden.

    Hinsichtlich der in (1) und (3) genannten Fälle trifft der Verantwortliche angemessene Maßnahmen, um die Rechte und Freiheiten sowie Ihre berechtigten Interessen zu wahren, wozu mindestens das Recht auf Erwirkung des Eingreifens einer Person seitens des Verantwortlichen, auf Darlegung des eigenen Standpunkts und auf Anfechtung der Entscheidung gehört.

    10. Recht auf Beschwerde bei einer Aufsichtsbehörde

    Unbeschadet eines anderweitigen verwaltungsrechtlichen oder gerichtlichen Rechtsbehelfs steht Ihnen das Recht auf Beschwerde bei einer Aufsichtsbehörde, insbesondere in dem Mitgliedstaat ihres Aufenthaltsorts, ihres Arbeitsplatzes oder des Orts des mutmaßlichen Verstoßes, zu, wenn Sie der Ansicht sind, dass die Verarbeitung der Sie betreffenden personenbezogenen Daten gegen die DSGVO verstößt.

    Die Aufsichtsbehörde, bei der die Beschwerde eingereicht wurde, unterrichtet den Beschwerdeführer über den Stand und die Ergebnisse der Beschwerde einschließlich der Möglichkeit eines gerichtlichen Rechtsbehelfs nach Art. 78 DSGVO.

    ----

    Diese Datenschutzerklärung wurde durch den Datenschutzerklärungs-Generator von https://dg-datenschutz.de erstellt. Ferner diente die Musterdatenschutzerklärung, welche von Professor Dr. Thomas Hoeren und den Mitarbeitern der Forschungsstelle Recht des DFN-Vereins entwickelt (unter anderem Johannes Baur und Charlotte Röttgen) wurde, als Grundlage.


    Zurück
    Zurück
    Zurück
    Impressum
    1. Inhalte des Onlineangebots
    Die Inhalte unserer Seiten werden zum Großteil durch die Benutzer unserer Dienste zusammengetragen. Für die Richtigkeit, Vollständigkeit und Aktualität der Inhalte können wir daher keine Gewähr übernehmen. Als Diensteanbieter sind wir gemäß § 7 Abs.1 TMG für eigene Inhalte auf diesen Seiten nach den allgemeinen Gesetzen verantwortlich. Nach §§ 8 bis 10 TMG sind wir als Diensteanbieter jedoch nicht verpflichtet, übermittelte oder gespeicherte fremde Informationen zu überwachen oder nach Umständen zu forschen, die auf eine rechtswidrige Tätigkeit hinweisen. In diesen Umständen sind die Links die zu externen Webseiten führen und die von unseren Benutzern gespeichert wurden mit inbegriffen. Verpflichtungen zur Entfernung oder Sperrung der Nutzung von Informationen nach den allgemeinen Gesetzen bleiben hiervon unberührt. Eine diesbezügliche Haftung ist jedoch erst ab dem Zeitpunkt der Kenntnis einer konkreten Rechtsverletzung möglich. Bei Bekanntwerden von entsprechenden Rechtsverletzungen werden wir diese Inhalte umgehend entfernen. Der Dienstanbieter behält es sich ausdrücklich vor, Teile der Seiten oder das gesamte Angebot ohne gesonderte Ankündigung zu verändern, zu ergänzen, zu löschen oder die Veröffentlichung zeitweiße oder endgültig einzustellen. Beiträge von Benutzern unserer Dienste werden in der Regel jedoch nur im Falle eines Verstoßes gegen die AGB oder geltendes Recht ergänzt, bearbeitet oder gelöscht.

    2. Haftung für Links
    Die folgenden Festlegungen betreffen nur jene Links, die vom Dienstanbieter und nicht von den Benutzern unserer Dienste stammen. Für Links die auf externe Webseiten Dritter verweisen und die von unseren Benutzern stammen gelten die in Punkt 1. Aufgeführten Festlegungen. Unsere Angebot enthält Links zu externen Webseiten Dritter, auf deren Inhalte wir keinen Einfluss haben. Deshalb können wir für diese Inhalte auch keine Gewähr übernehmen. Für den Inhalt der verlinkten ist stets der jeweilige Anbieter oder Betreiber der Seiten verantwortlich. Zum Zeitpunkt der Verlinkung haben wir die verlinkten Seiten sorgfältig überprüft und konnten keine rechtswidrigen Inhalte erkennen. Eine permanente inhaltliche Kontrolle der verlinkten Seiten ist jedoch ohne konkrete Anhaltspunkte einer Rechtsverletzung nicht zumutbar. Bei Bekanntwerden, werden wir solche Links sofort entfernen.

    3. Urheber- und Kennzeichenrecht
    Die durch die Seitenbetreiber und den Benutzer erstellten Inhalte und Werke auf diesen Seiten unterliegen dem Urheberrecht. Die Vervielfältigung, Bearbeitung, Verbreitung und jede Art der Verwertung außerhalb der Grenzen des Urheberrechtes bedürfen der schriftlichen Zustimmung des jeweiligen Autors bzw. Erstellers. Downloads und Kopien dieser Seite sind nur für den privaten, nicht kommerziellen Gebrauch gestattet. Die folgenden Festlegungen betreffen nur jene Inhalte, die vom Dienstanbieter und nicht von den Benutzern unserer Dienste stammen. Für Inhalte die von unseren Benutzern stammen gelten die in Punkt 1. Aufgeführten Festlegungen. Der Dienstanbieter ist bestrebt, in allen Publikationen die Urheberrechte der verwendeten Grafiken, Tondokumente, Videosequenzen und Texte zu beachten, von ihm selbst erstellte Grafiken, Tondokumente, Videosequenzen und Texte zu nutzen oder auf lizenzfreie Grafiken, Tondokumente, Videosequenzen und Texte zurückzugreifen. Beiträge Dritter sind als solche gekennzeichnet.

    4. Datenschutz
    Die Angabe personenbezogener Daten (beispielsweise Name, Anschrift, Schule, Prüfungsfächer) erfolgt stets auf freiwilliger Basis. Für die Nutzung der Angebote und Dienste sind allerding die E-Mail Adresse und ein Nickname nötig. Die Entscheidung liegt beim Benutzer ob er die E-Mail Adresse und andere persönliche Daten anderen Benutzern öffentlich einsehbar machen möchte. Die Einstellungen, die über die Sichtbarkeit entscheiden, werden bei der Registrierung abgefragt und können ggf. später in den Profil-Einstellungen bearbeitet werden. Als Dienstanbieter behandeln wir die bei der Registrierung angegeben Daten vertraulich und werden sie nicht an Dritte weitergeben. Dabei weisen wir darauf hin, dass die Datenübertragung im Internet (z.B. bei der Kommunikation per E-Mail) Sicherheitslücken aufweisen kann. Ein lückenloser Schutz der Daten vor dem Zugriff durch Dritte ist daher nicht möglich. Die Möglichkeit einer Löschung der gespeicherten personenbezogenen Daten (insbesondere der E-Mail Adresse) besteht. Sie muss beim Administrator dieser Seite oder den Dienstanbieter angefragt werden und hat eine Löschung des Benutzerprofils zur Folge und somit einen eingeschränkten Zugang zu den Diensten dieser Seite. Die Nutzung von im Rahmen der Impressums-Pflicht veröffentlichten Kontaktdaten durch Dritte zur Übersendung von nicht ausdrücklich angeforderter Werbung und Informationsmaterialien wird hiermit ausdrücklich widersprochen. Die Betreiber der Seiten behalten sich ausdrückliche rechtliche Schritte im Falle der unverlangten Zusendung von Werbeinformationen, etwa durch Spam-Mails vor.

    Falls Sie an einer Partnerschaft (Bannertausch, Werbung schalten etc.) interessiert sind, so können Sie uns über das Kontaktformular oder über die E-Mail Adresse kontaktieren.

    Online-Streitbeilegung gemäß Art. 14 Abs. 1 ODR-VO: Die Europäische Kommission stellt eine Plattform zur Online-Streitbeilegung (OS) bereit, die Sie unter http://ec.europa.eu/consumers/odr/ finden.

    Weitere Informationen entnehmen Sie bitte unseren Nutzungsbedinungen.


    Stand: 31.10.2016


    Zurück
    Benachrichtigungen